让古籍“活起来”,浙大“智慧古籍平台”上线
“唯殷先人,有册有典。”
中华上下五千年的典籍
记录着中华民族宝贵的文化密码
典籍在
中华文明便不会断
典籍受损
中华文脉将承受不可逆的伤害
习近平总书记曾强调
“中华优秀传统文化
是中华民族的突出优势
是我们最深厚的文化软实力”
推动中华优秀传统文化
创造性转化、创新性发展
正是学术工作者应当肩负的文化使命
浙江大学徐永明教授及其团队
多年来致力于
文史大数据结构化和智慧化的建设
从2018年的“学术地图发布平台”
(http://amap.zju.edu.cn)
到2020年的“智慧古籍平台”
(http://csab.zju.edu.cn)
他们通过一项项学术进展
让收藏在禁宫里的文物
陈列在广阔大地上的遗产
书写在古籍里的文字都活起来
截至目前
学术地图发布平台已发布1600余幅地图
共有60余个国家数十万的读者访问
在海内外产生了广泛的影响
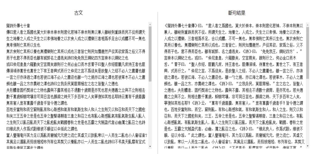
“智慧古籍平台” 是借鉴知识图谱理念,综合运用大数据的计量统计、定位查询、聚类查询、空间分析、数据关联、网络分析、机器标引、众筹众包等技术,将中国古典文献和研究成果图谱化、智能化,从而打造集浏览、查询、研究、欣赏于一体,熔审美阅读、知识学习、场景体验于一炉的古籍智慧大数据平台 。该平台拥有 强大的后台技术 和 完备的前台功能 。一起来详细了解一下吧!
强大的后台技术
1.OCR识别:OCR即“光学字符识别”技术,该技术可将图像中的文字转换成文本格式。平台现试用的OCR技术能较为精确地识别版刻古籍,准确率达到90%以上。

2.智能标点:借助计算机学习技术,智能标点以数亿字的已标点古籍为训练集,可根据特定算法为古籍文本自动标注现代中文标点符号。平台采用先进的机器古籍标点技术,标点准确率达到90%以上

3.智能标引:利用了结构化的地名、人名、职官、词典等数据库对上传的文本进行批量标引,从而使文本与后台的数据产生了关联。读者在平台点击已标引的字词即可查看释义。

4.众包技术:即一项工作,可以由不同地方的人员在线完成。平台利用众包技术在全国乃至世界范围内遴选和组建专业团队,突破团队人员数量和地域的限制,更高效地完成线上古籍整理。


5.空间分析技术:借助ArcGIS、QGIS等地理信息系统软件,结合在线地理信息系统,使古籍中留存的地理信息可视化。智慧古籍平台与学术地图发布平台相连接,点击著者详情,即可查看所连接的人物行迹图。该技术亦已应用于古籍文本地点释义功能中。


刘基行迹图

6.社会网络分析技术:平台以人物社会关系数据库为基础,借助图数据库的功能,已实现了社会网络和家族世系的可视化。可以在平台关系图谱页面查询人物的世系图及社会关系图。


刘基社会关系图

刘基世系图
上传到“智慧古籍平台”的文献资料将经过OCR识别、机器标点、人工校对、专家审核、机器标引、标引审核,然后在前台发布。
智慧古籍平台的建设,为读者扫除古代文献阅读障碍,推动古籍阅读普及化,打造古籍阅读、整理和研究的新范式。同时激活学者的研究成果,突破学术圈的壁垒,将前沿的学术研究成果转化为社会大众共享的文化资源。此外,智慧古籍平台的建设将进一步推进古籍数据资源的整合和开放共享,帮助我们获得运用智慧化中国古代典籍资源的主动权,助力推动“数字中国”建设。
实现这些,不仅离不开其强大的后台技术,还得益于其完备的前台功能。
完备的前台功能
1.著述导览功能
读者点击智慧古籍平台首页的“著述导览”页面,便可查阅著述的章节目录、著述提要等基本信息及相关作者的世系图、社会关系图。

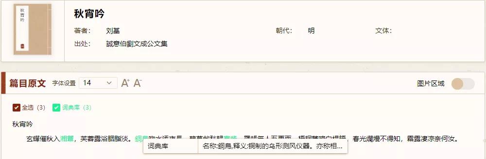
2.篇目导览与作品阅读功能
点击“篇目导览”即可进入文本阅读界面。文本阅读是本平台的特色功能。首先,为提高文本的真实性和准确性,本平台提供了古籍图片与古籍数字化文本一一对应的功能。

其次,为降低阅读时频繁查阅相关资料的工作量,本平台提供关键字词的释义功能。文本中的重要信息及疑难词已按人名、地名、职官、时间、典故、名物不同类型以不同颜色显示,点击即可查看不同类型的释义。
(1)点击职官名词将展示详细释义。

(2)点击地名词将显示该地点的地理定位。

(3)点击人名词可跳转到该人物到详细信息。


(4)点击传统纪年则展示现代公历的时间。

(5)点击疑难词将展示相关释义信息。

3.著者导览功能
读者点击智慧古籍平台首页的著者导览,即可查阅该人物的小传、名言、著述目录、人物行迹、世系图及社会网络关系图。

作为界面友好、功能齐全、技术先进的人机交互式智慧数据共享平台,智慧古籍平台将全面立体地展示古籍信息,满足读者一站式、查询、阅读与研究已经收录文学文献的需求。此外,读者还可以借助本平台的标引功能与数据库功能,借助本平台的标引功能与数据库功能,实现个性化的阅读方式。
结构化的文史数据与数字地图相结合,大大增强了人们的空间认知,激发了人们的时空想象,使高冷的象牙塔学术也快速地“飞入寻常百姓家”,将人们带入一个读图的时代。
此外,智慧古籍平台的建设将进一步推进古籍数据资源的整合和开放共享,改变“数据在中国,数据库在国外”的局面,帮助我们获得运用智慧化中国古代典籍资源的主动权,助力推动“数字中国”建设,促进文化和科技深度融合,更好地提高国家文化的软实力。









