贵州国台酒业前员工自曝酒后遭同事性侵,遵义妇联介入
作者:喻琰 李丹玉 来源:澎湃新闻2021年08月13日
贵州国台酒业股份有限公司前员工莫女士自曝外出参加年会期间遭男同事龙某在酒店性侵,目前,龙某因涉嫌强奸罪被重庆警方批捕。
针对此事,8月13日下午,遵义市妇女联合委员会权益部工作人员告诉澎湃新闻(www.thepaper.cn),正在了解跟进该事,并表示,“如果事件是真实的,我们会看莫女士需要什么样的帮助,积极去处理。”
莫女士此前在接受澎湃新闻采访时表示,她于2月1日作为一名实习员工入职贵州国台酒业销售有限公司,试用期为6个月。7月9日至11日,她和同事龙某等人从贵州前往重庆参加公司半年会。在参加公司半年会的酒宴后,她被同组同事龙某性侵。随后,莫女士向贵阳、重庆两地警方报警。

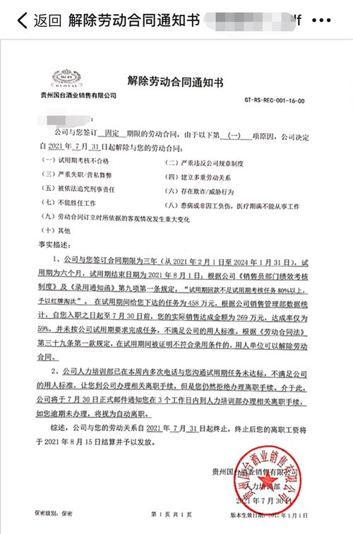
莫女士提供的公司解聘合同书 受访者 供图
莫女士说,她曾向公司直属领导李某反映此事,但李某却以“大局为重”等理由,要求她息事宁人,最终公司于7月31日,转正前一天,向她发送《解除劳动合同通知书》。

莫女士与公司直属领导李某的聊天记录
8月12日晚,澎湃新闻从重庆警方获悉,龙某因涉嫌强奸罪被批捕。
8月13日,澎湃新闻注意到,贵州国台酒业股份有限公司微信公众号发布声明,称对此事件高度重视,将随时依法积极配合调查工作,并及时全面向社会公开反馈。

贵州国台公司声明
针对前述声明,13日上午,莫女士告诉澎湃新闻,她认为此事的重点在于“工作期间遭受到这样的事,国台公司做了什么?”,她称,将就自己被解聘一事提起劳动仲裁。
【责任编辑:陈戈辉】









