百香果女孩家属仅获赔32元?代理律师回应
2018年10月,广西钦州灵山10岁女童杨某燕卖百香果回家途中,被同村男子杨光毅强奸杀害致死。同时凶手还拿走女孩身上的32元钱。两天后,杨光毅在父亲的陪同下投案。案件再审后,2021年2月2日,遵照最高人民法院下达的执行死刑命令,钦州市中级人民法院对杨光毅执行了死刑。
3月12日,“百香果女孩”杨某燕的妈妈陈礼言接到了钦州市中级人民法院寄出的《执行案件结案通知书》。至此,凶手杨光毅对受害女孩及家属退赃全部执行完毕,受害方获得退赔32元。
“退赔32元“并非“赔偿32元”
律师:这与民事调解等有区别
本案申诉代理律师、河北驰舟律师事务所的侯士朝对这32元钱做出解释:钦州市中级人民法院给陈礼言的这些结案通知书,实际上指的是再审判决当中的退赔32元这一部分。退赔32元这部分属于杨光毅强奸一案再审判决书中的第二项部分。第二项判决内容是“责令杨光毅退赔32元给被害人的法定代理人陈礼言”。也就是说,钦州市中级法院将32元退回到陈礼言手中之后,该案件退赔部分就属于已经执行完毕了。这与当时的民事调解、民事部分是有所区别的。
2019年9月,在灵山县人民法院的主持下,陈礼言同被告杨光毅就民事赔偿部分达成一致。原在民事调解书中表明,要求被告杨光毅赔偿经济损失285474元、精神损害抚慰金3万元。此后,杨某燕家属一方申请法院强制执行。

“凶手没有财产可执行民事赔偿
受害人家属可申请司法救助”
13日,杨某燕家属透露,关于民事诉讼结案一事接到灵山县人民法院方面的电话通知称,如果被害人家属能拿到凶手方有财产的证据,法院才能进行民事赔偿的执行。
灵山县人民法院负责“百香果女孩案”民事赔偿的执行法官接受采访时,也证实了上述说法,“关于‘百香果女孩案’的民事诉讼部分已暂时结案,由于凶手杨光毅没有财产可执行民事赔偿,受害者家属可以申请司法救助。”
侯士朝称,目前被害人一方确实还没有发现杨光毅名下可供执行的财产,银行账户也没有存款。“我们申请了法院调取和查询杨光毅名下的各个账户流水,同时请求法院予以查明,在案发之后杨光毅是否存在转移财产的问题。”由于杨光毅已经成年,其家人没有义务代为承担赔偿责任。
在深究杨光毅财务状况的同时,侯士朝团队也试图在其他方面有所突破。“对于有杨光毅份额的耕地、宅基地以及地上附着物是否具有执行的可能性,我们也提出了申请。”侯士朝表示,这种执行方式在实践中有很大的难度。“但是灵山县法院的承办人员表示,会结合国家政策和有关部门的意见进行考虑。”
被害人家属生活拮据
律师:既要物质救助也要心理安抚
对于民事赔偿的最终执行结果,受害者家属并没有抱很大的希望,但也没有放弃。
2009年,“百香果女孩”杨某燕的父亲杨时愔(yīn)在施救一名落水儿童时溺亡,家里失去了主要劳动力。派出所和村委会出具了相关证明,其工友也能作证。为此,侯士朝向灵山县相关部门申请对杨时愔“见义勇为”进行认定,以减轻陈礼言一家的经济负担,但工作人员一直以“超过申报时间”为理由拒绝认定。
湖南金州律师事务所的邢鑫律师介绍,基于凶手一方无力支付赔偿费用,被害人家属可以向办案机关(包括人民法院、检察院、公安机关、司法行政机关)申请司法救助,办案机关在了解被害人家庭情况并收集相关材料后,可以对该救助案件进行受理审查,决定救助、报批、救助金发放等工作。
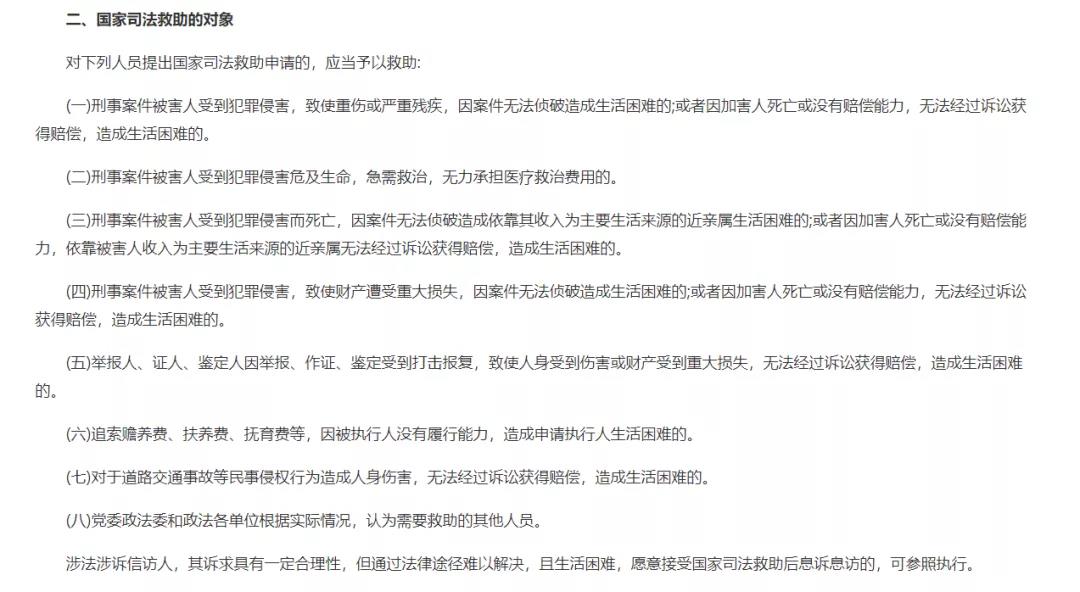
邢鑫指出,根据《关于建立完善国家司法救助制度的意见(试行)》的相关规定,国家司法救助的对象主要是遭受犯罪侵害或民事侵权,无法通过诉讼获得有效赔偿,造成生活困难的当事人或近亲属。
具体到每一起案件的救助金额,要综合考虑救助对象实际遭受的损害、有无过错以及过错大小、个人及其家庭经济状况、维持当地基本生活水平所必需的最低支出,以及赔偿义务人实际赔偿情况等。

邢鑫建议,除了申请救助金,当地政府可以与民政、红十字会等有关部门积极进行沟通协商,建立联合救助工作机制,帮助被害人家属获取社会公益救助。
“对被害人家属后续的生活状态、实际困难、心理情绪等进行详细了解,多层次、全方位地开展长效救助工作,不但从物质上对被害人家属进行救助,更要从心理上抚平伤痕,消除社会矛盾隐患。”邢鑫认为,“同时加强向政法委等部门汇报救助工作开展情况,争取政策性救助及财政支持,保证救助工作经费到位。”
监制丨徐冰
主编丨张志达
总台央广记者丨张垒 王逸群
编辑丨王迪 杜显翰 吴梦萱









