网售“三伏贴”乱象调查:真假难辨、分类混乱、暗藏风险
盛暑三伏期间,不少医院的中医科门庭若市,排队贴敷三伏贴的人流络绎不绝。在电商平台上,“三伏贴”被一些商家包装成包治百病的“万能贴”,宣称可以治疗消化、呼吸、免疫系统疾病,对妇科产后、祛风湿、降“三高”等有功效。不少商家号称“祖传配方”、“医院同款”、“厂家直销”,出售的产品款式琳琅满目,品牌多样,显示的月销量动辄数万件甚至数十万件。
澎湃新闻(www.thepaper.cn)调查发现,网上出售的“三伏贴”有不少疑似假货。此外,从网上购买的“三伏贴”大多和医院使用的也不是一回事。

早在2013年7月,国家中医药管理局曾发布通知:开展“三伏贴”服务的机构应为具有卫生行政部门、中医药管理部门核准登记的中医科、中西医结合科或民族医学科诊疗科目的医疗机构,并已开展相应的中医药或民族医药服务工作。
上海某中医医院工作人员向澎湃新闻表示,医院开展的“三伏贴”项目是一种医疗技术,使用的原材料,均为处方用药。在具体操作过程中,医疗人员会根据患者的实际情况,科学观察和判断治疗中皮肤出现的反应进程,在必要时给予干预或适时终止。北京中医药大学法律系副教授、北京中医药大学国家中医药发展与战略研究院副研究员邓勇指出,很多商家故意宣称产品有某种疗效,迷惑消费者, “但市场上的‘三伏贴’,和医院里的‘三伏贴’,完全不同”。
国家相关部门对食药产品等有严格的分类,以规范生产使用,但市场上卖的“三伏贴”属于什么,却显得十分混乱——有日用品、保健品,还有未明确标注成分的医械产品。甚至有的网上商家出售的产品,用的是已被注销的注册文号。
中国针灸学会针药结合委员会副主任委员、上海中医药大学附属岳阳中西医结合医院针灸科主任陈云飞直言,国家中医药管理局等部门需要进一步明确“三伏贴”的工艺要求以及操作规范,最大化地保护消费者利益。
多款产品疑似假冒,有的冒用注销的注册号
澎湃新闻发现,一些个人卖家在二手商品交易平台“闲鱼”上出售的 “三伏贴”产品,多称是日用品,有不少卖家自称微店关闭低价抛售,清仓处理。

记者注意到一款名为“南京同仁堂绿金家园三伏贴”的产品,其包装背面标注为“日用品,不可代替药品或医疗器械”,此外有使用方法、注意事项、规格等相关信息。
澎湃新闻致电“南京同仁堂绿金家园保健品有限公司”(下称绿金家园公司),相关人员和记者确认该款产品的包装、规格和防伪码后表示,这是未经授权生产的假货。她称,像“三伏贴”这些贴剂类产品,假货多,其公司也在维权。
绿金家园与“南京同仁堂”其实并无直接关系。该公司称,其经“南京同仁堂药业有限公司”授权,可在经营期限内使用“南京同仁堂”字号,双方为独立市场经营主体。

在1688批发、淘宝等平台上,记者发现至少还有6款打着“南京同仁堂绿金家园”旗号的三伏贴产品,包装不同,生产地均来自河南。
“厂家原装正品,请您放心购买。”多家网店客服如是保证道,但上述绿金家园工作人员向澎湃新闻出具了一份律师函及两份公章鉴定报告并指出,其中4款由“南京七草堂健康产业有限公司”销售的产品系假冒,擅自使用“南京同仁堂”、“南京同仁堂绿金家园”品牌和字号,目前已起诉,等待判决结果。截至记者发稿时,未打通南京七草堂健康产业有限公司的电话。
此外,澎湃新闻还发现有注销文号被挪用的情况。

一家名为“好万众大药房旗舰店”的天猫店铺出售的“三伏贴”,产品属性一栏所填写的生产厂家为“南阳艾和善艾制品有限公司”,注册证号为“晋临械备20150012号”—— 这里“三伏贴”成了医械产品。

但记者查询后发现,该注册证号早已被注销。此前,市面上至少曾有5款贴牌销售的“小儿止咳贴”使用过该注册证号。根据这些“小儿止咳贴”的包装信息,记者分别致电相关企业。其中,陆丰市凤仁堂生物科技有限公司相关工作人员称,这一文号的备案注册为“小儿止咳贴”,曾由该公司和另一家医疗企业合作生产,其他公司均为贴牌销售。她称,2018年,根据相关规定,一类医械 “小儿止咳贴”必须全部注销升级为二类,上述注册证号也随之注销。
当澎湃新闻记者向天猫消费者平台反映上述过期证号“张冠李戴”的情况时,客服回应,“平台将加大管理”。
在医院药房负责采购工作多年的叶先生诉澎湃新闻,医疗器械产品注册证书有效期5年。有效期届满,需要延续注册的,应当在有效期届满6个月前向原注册部门提出延续注册的申请,并取得相关文件,否则一经查出就要被罚款。被注销的注册文号不可再使用,若非法盗用注销文号,相关厂家还将被追究法律责任。
采用“另类”文号的保健品
澎湃新闻注意到,和绿金家园的一些“三伏贴”产品一样,还有不少“三伏贴”打着保健品的旗号,使用的是河南省保健用品行业商会颁发的“豫健准字”、“豫健团标证字”这样的另类文号。

天眼查显示,河南省保健用品行业商会系社会团体,于2014年11月21日成立登记,其业务范围为“技术交流、业务培训、咨询服务、协调合作等活动”。
该商会官方网站上刊登的一则声明称,保健用品目前不需要行政许可,除了贵州、陕西、吉林有地方法规外,其他地区均不需要行政审批。河南省有行业自律第三方团体标准评估(咨询)——也就是说,该商会办法的 “豫健准字”等文号,为第三方行业性商会自行出具的“评估文号”。
该商会网站上刊登的一篇《保健用品的市场经济地位》中写道,保健用品是指对身体有保健功能和促进健康的外用产品,常见的有贴剂、膏剂、外用液体、粉剂、艾制品等,“在文字表述方面强调保健和亚健康,而不是以治疗疾病为目的。”
该商会的一名工作人员向澎湃新闻称,该商会目前对符合条件的入会企业出具“豫健团标用字”和“豫健团标证字”等证书编号,分别评估厂家生产条件和对应产品是否规范,二者必须同时在产品包装背面明示,“如果缺少一项,就有可能是入会企业非法滥用或者盗用。”
澎湃新闻发现,上述使用“豫健团标证字”文号的“三伏贴”产品,成分中多含有艾草、元胡、细辛、白芥子、甘遂等中药成分。对于产品内若含中药成分如何保障安全性,上述商会工作人员表示,这由商会的专家团队评估风险,无法单独出具有效的检测文件。
事实上,从1997年开始,河南省为扶持中药发展,曾颁发过“豫卫健用”字号。2010年2月,河南省卫生厅下发“关于废止保健用品批准文号的通告”。时任省卫生厅食品安全与卫生监督处处长赵连洲曾表示,该单位审批的保健用品批准文号全部到期,今后不再换发和延续,禁止企业再标注“豫卫健用字”批准文号。
北京中医药大学国家中医药发展与战略研究院副研究员邓勇向澎湃新闻表示,保健品泛指具有保健作用的产品,国际上主要指的是保健食品。原国家卫生部、食药监总局曾多次要求有关地区撤销不合规的贴敷类产品批件,但另类文号贴敷类保健产品层出不穷,主要是地方上对国家相关政策法律的理解和把握程度不同,行业内部相当混乱。
记者致电河南省药品监督管理局,但相关人员表示,保健品需要向市场监督局投诉。河南省市场监督管理局一位相关人员向澎湃新闻证实,这类文号过去由当地卫生部门审批签发,但目前河南省并没有出台针对保健用品的相关立法,也没有明确的部门进行监管,“如果消费者要投诉产品问题,可拨打12315热线电话举报反馈。”
一直以来,我国鼓励中医药、少数民族医药发展,一些地区为了扶持地方企业,壮大地方经济,鼓励地方协会发展。但邓勇指出,光靠协会自律远远无法严格规范保健用品市场秩序。一旦保健品的宣传口径中出现了“有治病功效”等字眼,说明此商家涉嫌虚假宣传,民众需谨慎考虑消费其产品。
医械品?“标中药成分就批不下来”
“你仔细看网上售卖的‘三伏贴’,实际包装上并不是这个名字,都是打擦边球。”一家提供“三伏贴”贴牌服务的山东某医疗器械有限公司销售人员向澎湃新闻(www.thepaper.cn)透露,像“穴位贴敷治疗贴”、“肩颈冷敷贴”、 “祛痛冷敷贴”这类产品,无论是属于家庭保健用途的一类医疗器械,还是需要进一步备案或注册的二类医疗器械,外包装上都不会明确标注任何中药成分,“只要标了,国药监那边就批不下来”。
澎湃新闻发现,一家名为“某康医疗器械专营店”的天猫企业店内,共有5款产品共用同一个“青械备”字号,包括三伏药粉、三伏贴片、颈椎腰部贴等,均号称“老中医传承古方,手工熬制”,生产厂家为青海某医疗器械有限公司。

其中一款罐装的“三伏贴”中药粉产品,显示月销超过300件,包装上只贴了一张白纸条,印刷黑字注明了成分、使用方法、注意事项、净含量和有效期,并没有写明生产厂家等重要信息。评价第一条是买家吐槽——“贴了就烧伤了,半个月没好,起水泡,疼。”
记者询问卖家为何没有在罐子上明示生产厂家信息,多款产品用同一个文号是否违规?对方仅回复,产品均为纯中药打粉配制,没有任何添加,无需担心安全问题,“放心使用”。
根据该商家登记的信息,澎湃新闻记者并未在国家药品监督管理局官网上查询到相关 “医疗器械企业生产/经营企业(许可)”信息。该 “青械备”字号对应的产品名称,为二类医械产品“祛痛冷敷贴”。依照国药监批准,这款“祛痛冷敷贴”由无纺布、胶层、防粘层(聚乙烯薄膜或防粘纸)等部分组成。胶层主要由高分子树脂、薄荷脑、对羟基苯甲酸等组成,并未提及上述 “三伏粉”中生成含有的白芥子、细辛、黄芪等中药成分。
2021年7月23日,国家食品药品监督管理局发布《关于药械组合产品注册有关事宜的通告》,其中明确:药械组合产品,系指由药品与医疗器械共同组成,并作为一个单一实体生产的产品。中药外用贴敷类产品为以药品作用为主的药械组合产品,按照“药品”进行注册管理。
前述山东某医疗器械有限公司销售人员声称,目前监管并不严格,只会根据产品包装上信息抽查是否正规报批,并不会特意检查里面有没有药物成分,“真查了,也就是罚钱。”上述在医院药房负责采购工作的叶先生也向澎湃新闻记者表示,该类产品进不了医院和正规药房,所以绝大多数都在网上流通售卖,所谓的“医院同款”只是引流的幌子。
上海汇业律师事务所律师杨敏向澎湃新闻(www.thepaper.cn)表示,如在本属于“二类医疗器械”的穴位贴敷治疗贴里自行添加药饼,则违背了关于药械组合产品注册管理的有关规范,属“高类低批”,应予以纠正。
同时,如果行为人对其自行添加的药剂无法说明其合法来源、不能提供《医疗机构制剂许可证》及制剂批准文号,则违反了《药品管理法》的相关规定。《药品管理法》第七十四条第一款规定,“医疗机构配制制剂,应当经所在地省、自治区、直辖市人民政府药品监督管理部门批准,取得医疗机构制剂许可证。无医疗机构制剂许可证的,不得配制制剂。”目前,全国各大医疗机构主要按照规定自行加工敷料,或由企业提供原料制剂,然后在医院里按照标准来进行敷贴操作。
前述疗器械公司销售人员还透露,为了看起来货真价实,不少厂家还会申请含“三伏贴”关联字眼的商标,迷惑消费者。

以“宛灸堂”的一款医用冷敷贴为例,包装上印着硕大的“火泥三伏贴”字眼,右上角的小标记“TM”容易被人忽视——这意味着,该商标还未成为注册商标,不具备法律保护。澎湃新闻记者在 “中国商标网”上查询发现,不少企业试图申请含“三伏”字眼的商标,但基本都被驳回处理。
上海正策律师事务所合伙人詹广向律师澎湃新闻表示,即便没有获得注册商标授权,也可以在日用品、保健品、医械类产品的商标上印上“TM”标识,法律对此并没有限制。

邓勇向澎湃新闻表示,“三伏贴”本身具有保健效果,民众接受度高,而且相对来说危险性较小,加上此类敷贴产品成本低,营销速度快,所以基层监管部门的注意力很难全盘或者将重点放到监管上。对涉事药厂或企业来说,即使被查,违法成本也不是很高,很难达到立案标准。
“政策是一部分,执行是另一部分。”邓勇认为,要继续壮大执法队伍,增强监管力度,同时,在制定出原则和要求的基础上,给出更具体的实施手段和策略。让监管和被监管的各方,特别是互联网平台,都能有充分的操作空间,“利用好自身的优势合理解决问题,是目前的政策需要落实的部分”。
中医专家:网售“三伏贴”暗藏风险
消费者最关心的,无疑是产品是否有效果,但在上海中医药大学附属岳阳中西医结合医院针灸科主任陈云飞看来,网购“三伏贴”固然便捷,却是“一笔糊涂账”,其背后隐藏的危害并不小。

陈云飞看完记者在淘宝上随机看到的3款三伏贴成分配方后,均表示“不合适”。他指出,在“艾叶、川贝母、牛黄、白果、甘草及樟脑”这几味中药构成的配方中,牛黄性凉,而川贝和白果油脂高,易助长湿热,对虚寒类病症适得其反。由艾草、乳香、没药、元胡、鸡血藤、伸筋草、木瓜等组成的另一张配方表中,“鸡血藤”和“木瓜”这两味药材,以根茎为主,主要用于滋阴养血,不宜作为敷贴使用。
澎湃新闻记者和多名淘宝卖家沟通交流时,对方均建议按疗程多盒购买,称三伏天贴不完,也可以在平时继续使用,只是效果没那么好。在绝大多数的商品页面上,产品标注的保质期为2-3年。
陈云飞指出,中医讲究和自然的协调,夏天应适当出点汗,但不能过分耗伤阳气。卖家声称可以长期随便贴敷,一方面意味剂量没达到,没什么效果,另一方面也可能只是短期内没有出现明显反应,“这点更需要警惕的”。
他解释,有些中药(如石膏、茯苓、熟地、麦冬、石斛等)性味寒凉,不含芳香类物质,并不适合作为敷贴药物,因为敷贴渗透过皮肤的量太少,不可能产生明显的药理作用。而医院常规使用的芳香类药物,保质期一般都很短,如麝香,在常温下,只能保存2小时,超过2小时,药力就会自行消失,根本达不到市面上所设的保质期。同时,市面上一些厂家使用的中药药物,来源和成分不明,有些可能是慢性损伤肝肾功能的药材,因价格低廉被滥充其中,“像我们医院(上海中医药大学附属岳阳中西医结合医院)用的一些敷料,只能外用,不小心误食会有风险” 。
陈云飞以过去的病例说明称,一些阴虚火旺的病人,本就不适宜敷贴“三伏贴”,但这些人还是会买来尝试。一段时间后,不知不觉,晚上开始睡不着觉了。“这是他体内的虚火被引发出来了。很多病人都会有类似的不良反应,只是不明显,大家都不放在心上。”

此外,他指出,很多网购产品随单附送的穴位图也不准确。若消费者在一些大血管或皮下脂肪少的部位贴错,如八髎穴,一旦溃烂,很难愈合,还可能会引起炎症等一系列问题。又如,针对免疫力问题的穴位中,关节部位的穴位不宜用于敷贴,“解溪”穴就位于踝关节处,如果起泡溃烂,容易影响关节运动。
澎湃记者还发现许多针对儿童的三伏贴产品,有卖家直言,“销量比大人用的还好。”
公开报道显示,2019年,南昌多名儿童在江西省儿童医院贴“三伏贴”后被灼伤,有92名儿童出现瘙痒、灼痛感、水疱等不良反应症状引发外界热议。陈云飞强调,儿童的肌肤非常薄嫩,使用剂量可能不到成人的十分之一,发泡时间稍有差错,就容易灼伤、化脓。目前,正规医疗机构也还在不断针对贴敷部位、时间长短、贴敷间隔、总的贴敷次数进行摸索调整,若家长在家自行使用药粉,更容易出现严重后果。
陈云飞直言,在中医里,儿童被认为是纯阳之体,最大的特点是阳气充足,绝大多数的儿童不需要贴敷“三伏贴”。有些广告宣称“三伏贴”对儿童哮喘效果明显,也只限于阳虚患者。“人体构造复杂,需要有经验的医生来判断,并不是‘一贴通用’就能实现的。”
【延伸阅读】
“三伏贴”,是“冬病夏治穴位贴敷”的简称,亦称“药物发泡”或“敷贴发泡”,属中医传统瘢痕灸疗法的一种,原理是将置有药物的敷贴覆盖在人体对应的穴位上,配合“三伏天”这一阳气最旺的时节,刺激穴位,达到相应效果。
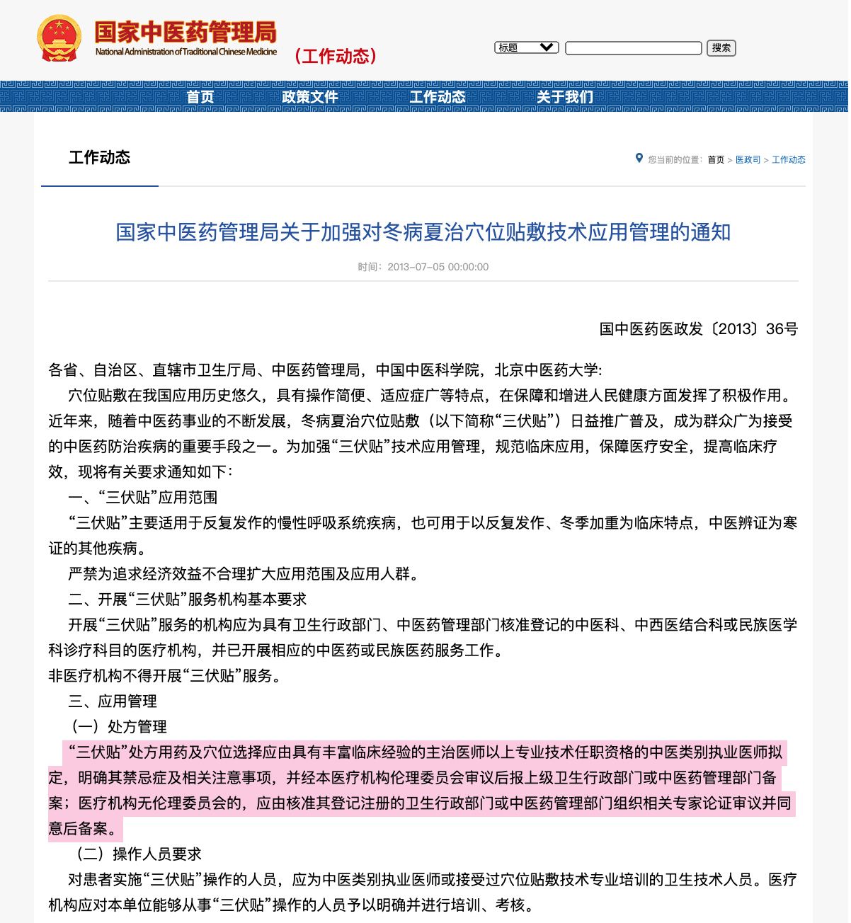
国家中医药管理局2013年7月发布的《关于加强对冬病夏治穴位贴敷技术应用管理的通知》指出,“三伏贴”主要适用于反复发作的慢性呼吸系统疾病,也可用于以反复发作、冬季加重为临床特点,中医辨证为寒证的其他疾病。
事实上,“三伏贴”在中医学界被认为并没有明确的历史起源和实例记载。有观点认为,“三伏贴”由“天灸”这一概念演化而来。天灸,主要采用对皮肤有刺激性的药物敷贴于穴位或患处。唐朝孙思曾在《干金翼方》中率先提出这一词。宋朝王执中在《针灸资生经》中进而采用旱莲草外敷治疟,被视为“三伏贴”的雏形。
陈云飞向澎湃新闻表示,“三伏贴”背后的“冬病夏治”理念,最早可以追溯到《黄帝内经》。马王堆汉墓出土的《五十二病方》内就有很多外敷丹方,可视为三伏贴的雏形。天灸,则是贴敷基础上发展出的另一种形式,“到了清代,就出现了集大成者。”
清代康熙年间,医家张璐在《张氏医通》里记载了在“夏月三伏中”,用芥子、延胡索、细辛、甘遂共研为末,加入麝香,贴敷于肺俞、百劳等穴位治疗冷哮的方法——这被视为“三伏贴”形成的标志。目前,各大医院机构仍会选择具有发泡和温阳功效的药材,如生姜、白芥子、甘遂、细辛等。
“三伏贴”也没有标准统一的配方和配比,就连同一家医疗机构,科室不同,选择的药物和配比也均不同。陈云飞解释,国家中医药管理局针对“三伏贴”有药物选择范围,但没有明确具体的用药和配比,“比如,有些医院会将生姜替代为大蒜,具有相似的特性,这是中医和西医最大的不同”。
20世纪70年代末开始,此疗法对应的疾病种类从冷哮发展到整个肺系,适应于更多的阳虚病理,逐渐得到推广。









