首届全国教材建设奖获奖名单公布,复旦大学喜获多项荣誉!
日前,全国教材工作会议暨首届全国教材建设奖表彰会(视频会)举行。复旦大学荣获全国优秀教材奖项共25项,其中高等教育类22项、基础教育类2项、职业教育与继续教育类1项。学校新闻学院荣获“全国教材建设先进集体”称号,学校中国语言文学系陈思和教授获“全国教材建设先进个人”称号。
”
全国优秀教材奖(高等教育类)
复旦大学教师担任主编的教材获奖名单

全国优秀教材奖(高等教育类)
复旦大学教师担任副主编或分册主编的教材获奖名单

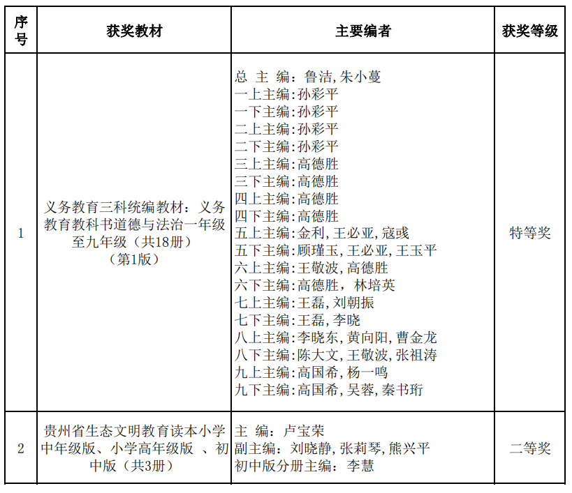
全国优秀教材奖(基础教育类)
复旦大学教师担任主编的教材获奖名单

全国优秀教材奖(职业教育与继续教育类)
复旦大学教师担任主编的教材获奖名单

全国教材建设先进集体
复旦大学新闻学院
复旦大学新闻学院专门成立“课程思政与教材建设”领导小组,组建教材研制与编写团队,在教材立项与编写、质量审核、出版资助等环节提供有力保障。仅党的十八大以来,学院出版重版再印的教材就有36部之多。学院推出的“复旦博学·新闻与传播学”等系列教材,博采众长,体系完整,成为全国新闻传播院系师生的主要使用教材,享有良好声誉,多本教材等被列入国家级规划教材。《新闻学概论》的发行量、覆盖面、影响力居全国同类教材之冠。近年来,学院又重点打造网络与新媒体传播核心教材,满足全媒体时代融合新闻传播人才培养对新型教材的迫切需求。经教育部批准,学院于2019年成立全国唯一的高校新闻学国家教材建设重点研究基地,引领全国新闻学教材建设。
全国教材建设先进个人
复旦大学中国语言文学系 陈思和教授

陈思和主编的系列教材全面覆盖了不同学段以及新媒体音频教学等领域,产生了广泛持久的社会影响。其中代表性教材《中国当代文学史教程》两版34次,累计印数近30万;《中国现当代文学名篇十五讲》两版21次,累计印数达12万,至今仍是广受高校师生欢迎的基础课教材,亦分别获得全国和上海市优秀教材奖。
陈思和担任复旦大学中国语言文学系系主任(2001—2012)期间,大力推行课程改革,调动全系各学科的优秀教师,合力建设以一级学科为抓手的“中国语言文学原典细读系列课程及其教材”项目。项目多次获评教育部和上海市教委颁发的精品课程、优秀教材以及国家级高等教育教学成果一等奖。
陈思和在专业研究领域始终站在学术前沿,以深入研究促进教材建设,这也是他提高教材学术质量、主编教材广受欢迎的重要原因之一。陈思和教授曾获得教育部长江学者特聘教授、教育部“全国高校教学名师”奖、“上海市育才奖”等荣誉称号。
学校高度重视教材建设。2019年,学校党委发布《复旦大学关于加强新时代教材建设与管理的指导意见》,提出要在“三全育人”综合改革框架内,将教材建设与学科体系和话语体系建设、课程思政教育改革、教学改革创新三方面紧密结合,全面加强教材规划建设、提升教材管理水平、增强教材育人功能,在“十四五”期间形成适应中国特色社会主义发展要求、立足国际学术前沿、具有复旦特色的高水平教材体系。









