“中国盒子”,“互联网+”国赛金奖!
日前,由教育部等12个中央部委单位和江西省人民政府共同主办的第七届中国国际“互联网+”大学生创新创业大赛全国总决赛在南昌大学举行。 总决赛上, 我校文学院2018届校友李文钰带领2019级本科生 龚欣怡 、杨智惠,依托中国—巴基斯坦商贸产业,打造“中国盒子”项目,在高教主赛道初创组激烈的竞争中脱颖而出,勇夺 金奖。

左起:龚欣怡、纪金平老师、相杨、李文钰
01
“中国盒子”是什么
“中国盒子”注册于2019年,2020年正式启动。该项目是一家集仓储、展示、销售于一体的商业体,销售产品是各类日常消费品,推广对象国为巴基斯坦及包含中亚五国在内的中巴经济走廊沿线国家。

当提及“中国盒子”项目的特点时,李文钰以“八位一体,两个梦想”作出了总结。所谓八位一体,就是在选货、物流、贸易术语、金融、仓储、线上经营、线下销售、大数据等八个方面,实现一体化发展、全方面覆盖,从而实现未来爆款销售 产品的本地化生产 ,进而节约成本,最终打破第三国的壁垒 。


提及“中国盒子”的创新优势,李文钰总结道:“中国盒子”团队以市场为导向,有着高性价且快速的选货生态。基于物流基因优势,在价格、速度和资质上占有绝对市场地位。团队创新的贸易术语在中巴经济走廊政策之下取得成功优势。通过中信保和Habib银行解决了铺货资金问题,整合了五个海外仓,将周转时间进一步缩短了40%,同时通过商会合作,成功将仓储和转运做成了项目的竞争优势。

总而言之,“中国盒子”总结了中国经验,创新了巴基斯坦特色的线上场景,实现降维竞争。线下销售当中,在传统的旗舰加盟之外,开创了特展店的存在,实现中国商超模式在巴基斯坦的推广和创新。
02
“中国盒子”的发展机遇
“中巴经济走廊让我们意识到了‘一带一路’有怎样重大意义?在‘一带一路’背景下,应该有怎样作为?现代的青年应该肩负怎样职责?”
这是李文钰提出的三问。一次机缘巧合,她看到了中巴经济走廊,看到了一县通三国、两岸连两亚的时代机遇,感受到了“一带一路”的魅力所在。于是在2017年,在她的努力下,“中巴经济走廊文化交流中心”应运而生。这点点滴滴都是未来“中国盒子”的深厚底蕴。


“中国盒子”发展现状
目前“中国盒子”已经有了丰富的实践成果,但在李文钰眼里,“中国盒子”依旧有很大的进步空间。根据她的构想,“中国盒子”将进一步拓展线下店的规模,力求在2022年底达到200家。与此同时,“中国盒子”也要丰富它的库存量单位(SKU),增加海外物流前置仓,做点对点、门对门的小物流。在产业布局上,鉴于中巴两国的贸易顺差,李文钰也决定更多地与中国的大型外贸公司合作,希望在明年底前实现双向的贸易和循环。
03
创业感受
李文钰从2016年开始创业,在这么多年的创业生涯中受到不少来自苏州大学创业前辈的指导与鼓励,因此她十分想将苏大的创业精神、奋斗精神一代代传递下去。李文钰表示,随着中国国力的日渐增强,我们在思考个人奋斗方向和人生价值选择的时候,可以有更大的格局,把自己放到全球化的背景中去思考。例如,中国将会在世界格局中扮演一个什么样的角色,而我们又应该为此去做些什么。“希望在中国发展的道路上看到越来越多苏大后辈的身影。当然,如果任何同学需要我或者是我周围的资源,我都非常愿意全力帮助学弟学妹。”李文钰说。
谈及在苏大的学习生活,李文钰有太多话想说。李文钰在文学院读本科时就已开始创业,文学院的老师们也给予了很多帮助。最开始做的创业项目是碳酸钠工作室,该工作室是以文创产品为主。“文创产品的核心是文化,而文化就是‘道’。”李文钰认为,文学院显然是最适合展现“道”的,即便其中涉及到许多设计、商务等跨专业的内容,其核心还是文学的、中国的。

创业道路并不总是一帆风顺的。在“中国盒子”项目推进的过程中,团队也遇到了很多困难。学校学生创新创业教育中心以及文学院给予的大力支持,让项目的质量和水平不断提升。 李文钰十分感激纪金平老师,纪老师作为项目的指导老师,为团队做出了许多建设性工作。

左起:石蓉蓉、李文钰、纪金平老师、相杨、龚欣怡
首先,由于疫情影响,比赛周期长,团队成员时间和精力消耗大,容易产生倦怠感。指导老师便努力做好团队心理建设,帮助大家坚定信心,一步一个脚印闯出一片天地。其次,中国盒子是一个将中国商业模式进行场景应用创新的项目,在众多科技创新项目面前处于劣势,如何按照现有比赛规则将项目优势充分挖掘和展示是一大挑战。指导老师带领团队查询了大量过往参赛资料和文献,咨询了众多专家,解决了由于中巴两国财务系统不同导致的体系差异问题,从而找到了能充分展示项目优势的叙事方式。




有志者,事竟成。“中国盒子”项目的成功不仅体现了团队成员的智慧与汗水,更展现了苏大学子的家国情怀。
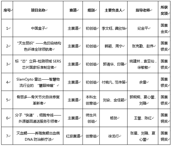
在第七届中国国际“互联网+”大学生创新创业大赛全国总决赛上,我校共获得一金四银两铜的好成绩。
纺织与服装工程学院的《天生丽织》、材料与化学化工学部的《标“芯”立异》、机电工程学院的《SlamOpto雷达》、医学部的《骨丽多》等4个项目获得银奖,材料与化学化工学部的《分子“快递”,细胞专线》、医学部的《灭血鳃》等2个项目获得铜奖。

本届大赛以“我敢闯、我会创”为主题,共有来自121个国家和地区的4347所院校、228万余个项目、956万余人次报名参赛。其中我校组织动员4354人参赛,提交了1018份作品,参赛人数、参赛作品的数量和质量都创历史新高。期间校党委、校行政领导多次关心项目进展情况,相关学院(部)领导多次参加培训研讨、模拟路演,现场指导项目准备工作。最终,我校荣获国赛金奖1项、银奖4项、铜奖2项,省赛一等奖6项、二等奖14项、三等奖3项的好成绩。
向获奖团队表示祝贺
“我敢闯、我会创”
期待更多学子在创新创业中
收获知识和力量
演绎更多可能









