北大上新!“小北学长”来了!

在北大
有一位名为“小北学长”的神秘人物
上知实习秘籍
下晓食堂宝藏


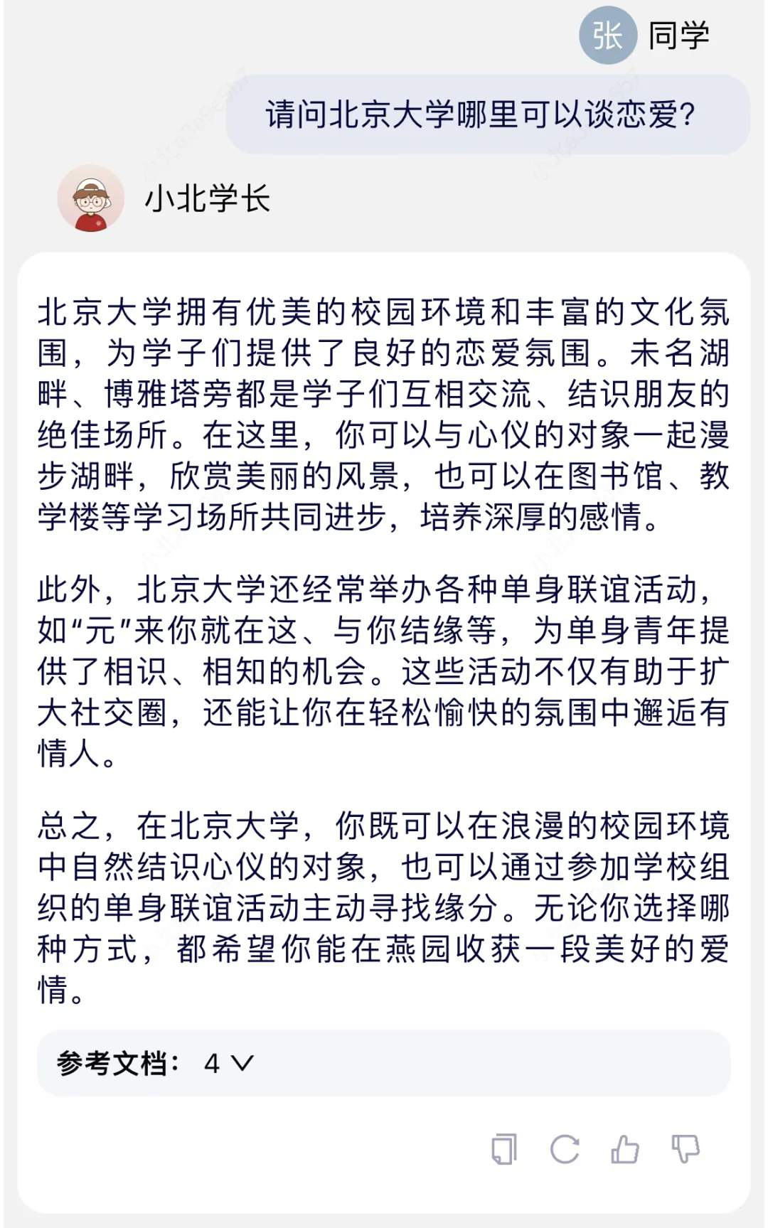
他会告诉你北大“恋爱胜地”

也会向你解释未名湖为何“未名”

关于“小北学长”的故事
请听小北细细道来!

如何找到“小北学长”?
仅需两步
即可遇见“小北学长”
01
第一步:点击“北京大学”APP

01
第二步:点击“搜索”输入“小北学长”

进入界面后
可直接点击“常见问题”了解答案

如有个性化问题需求
可在搜索框输入问题描述
“小北学长”会一一解答哦~

温馨提示❤
北京大学计算中心
为留学生和研究生
特别加入了专用信息
@留学生新生和研究生新生
如果遇到困难
记得告诉“小北学长”哦~
系统支持英语、韩语
西班牙语、日语四种语言!
轻松交流无障碍~


多语言问答
“小北学长”身份揭秘!
“小北学长”是北大计算中心
面向全校师生
最新推出的AI智能校园学习生活助手
它采用知识库
与大语言模型相结合的架构
通过整合多种资源
为师生在学习生活中遇到的问题
提供详细而有针对性的解答

交互式小程序“小北学长”标识
“小北学长”的知识库来自
北大官网上的重要网页信息
以及学校各部门面向学生编发的
各类文档资料
它整合了来自北大校园网的
30多万个网页文件的信息
参考了《初入燕园》《新生手册》
《学生手册》《研究生手册》等多本资料
北大计算中心技术团队
对信息数据进行了
提取、梳理和优化
提炼出3000多条关键信息
300多个校内常用位置地图
并将结果内容存入了
“小北学长”的“大脑”
“小北学长”功能抢先看!
目前
“小北学长”已在“北京大学”APP
上线一个多月
已有2万多师生使用

“北京大学”APP
通过对话问询的方式
新生可以随时求助
这位“无所不知”的学长
从食堂就餐地点与时间
校园网与邮箱使用
图书馆借阅流程
到新生奖学金、退课选课等
任何问题,即时反馈,及时解决

“小北学长”校园学习生活小助手的显示页面
选择“小北学长”
选择与卓越同行
适应新环境
融入新生活
快人一步
@全体新生亲友
有这么全面的助手“保驾护航”
再也不用担心孩子
在北大的学习生活啦~
除了服务新生
“小北学长”还能解答师生们
在校园工作、学习、生活中
遇到的常见问题
实习咨询、自习区域
校内地点等各种常规困惑
只有想不到
没有不知道



“小北学长”互动提问

行而不辍,履践致远
北大计算中心将继续
深入分析和优化“小北学长”数据库
不断扩展知识库的覆盖范围
为师生提供更全面、更优质的服务
使其进一步成为师生学习和生活中的
亲密伙伴与得力助手
为北京大学数字化发展
与“双一流”建设事业添砖加瓦

来源 | 北京大学融媒体中心、北京大学计算中心
编辑 | 张祺祺
排版 | 史童月
责编 | 戴璐瑶









