四川大学通报“博导王竹卿被学生集体举报”,涉嫌多重违规须彻查到边到角
近日,四川大学机械工程学院博导王竹卿被多名硕博生实名举报,举报内容涉及学术不端、经费侵占、师德失范等多重问题。
2月7日,四川大学发布情况通报:学校高度重视,已成立工作专班,并按规定启动调查程序。如反映问题属实,学校将严肃处理,绝不姑息,坚决维护风清气正的育人环境。

来源:四川大学官网
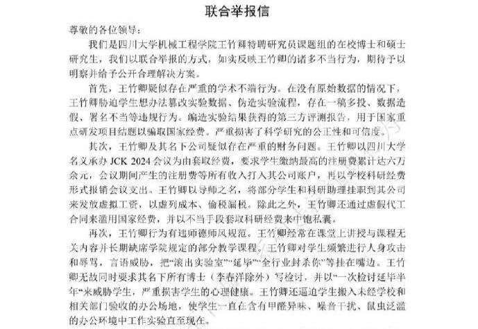
此次举报由王竹卿课题组的在读博士和硕士研究生联合发起,公布了一份长达83页的PDF材料,包含图文证据、邮件记录及会议录音,内容翔实,依据充分,迅速引发广泛关注。
来源:网络截图
在传统的学术生态中,导师掌握着学生“生杀予夺”的大权,论文、毕业、前途等无一不系于其之手。学生往往处于弱势地位,面对不公现象、不当行为,大多选择无奈隐忍。然而,王竹卿课题组的年轻人们,用如此决绝的方式发声,撕开了学术光环下可能潜藏的权力滥用与规则失守,激发了“学术净土不容玷污”的群体呼声。
83页详细的举报材料,一个个挺身而出的名字,证实这绝非一时冲动的意气之争,坚守底线的正气之举!
这场从2026年1月16日开始的举报,直指王竹卿教授在学术、财务及师德等多个维度的违规失德行为。如果属实,其性质之恶劣,行为之猖狂,堪称令人发指。
学术不端是科研领域的致命毒药,而举报材料揭露的乱象,突破了学术诚信的底线。举报指出,他胁迫学生篡改实验数据、伪造研究流程,甚至将2016年已完成的科研成果拆分重组后多次重复发表,涉嫌一稿多投。如果博导带头造假,学生被迫成为帮凶,整个科研链条的诚信体系便轰然倒塌。系统性的造假行为,不仅恶意骗取了国家科研经费,更公然践踏了学术精神,严重损害了中国科研的国际声誉。
处心积虑的学术造假,根源就是为了追逐利益,中饱私囊。举报材料揭露,王竹卿以承办国际会议为由,要求学生缴纳高额注册费,打入其私人公司账户。更令人震惊的是,他涉嫌虚列学生工资进行偷税漏税,甚至挪用科研经费偿还个人房贷,这就已经是赤裸裸的违法行为。科研经费是国家用于推动科技进步的专项资金,取之于民当用之于公,绝不能成为个人敛财的工具。若将科研经费视为“私产”,就是在撬国家科研基石的墙脚。
在师风师德层面,学生们对王竹卿的指控,也让“为人师者”的光环蒙上阴霾。材料称其,长期辱骂威胁学生,以“延毕”“全行业封杀”施压,强迫学生在甲醛超标的场地工作,背离了“传道授业解惑”的初心,破坏了教学相长,互敬互爱的师生关系。教育部相关规定明确要求,对师德失范行为实行“一票否决”,任何践踏师德底线的行为,都必须受到严肃追责。
据学生们反映,1月16日联名举报后,学院持续介入,积极推动事件处理,但王竹卿始终消极应对,并对学生及亲属施压。如今,四川大学直接发布通报,启动调查,坚决态度值得肯定,成效和威慑力值得期待。此次举报涉及多重违规,每一项都关乎法律权威的彰显、学术生态的净化、公共利益的守护。公众期待的不只一句“绝不姑息”的表态,而是到边到角的严谨彻查,要逐项核实、层层追责,详细公布。不仅要查清涉事导师的责任,更要追问监管缺位的根源,建立系统性的治理机制。
高校不是与世隔绝的象牙塔,而是社会正气的风向标,唯有以零容忍的态度,严查并防范各类违法失德行为,让造假者付出代价,让滥权者受到惩戒,才能切实保障学生权益,捍卫学术净土,让清风正气昂扬充盈,让年轻的勇气唤来公平与正义。









