金晨交通事故处罚结果公开
来源:中国青年报微信公众号2026年02月07日
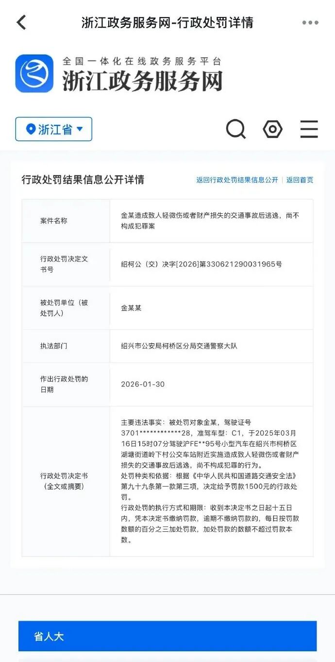
2月7日,浙江政务服务网显示:
被处罚对象金某,驾驶证号3701************28,准驾车型:C1,于2025年03月16日15时07分驾驶沪FE**95号小型汽车在绍兴市柯桥区湖塘街道岭下村公交车站附近实施造成致人轻微伤或者财产损失的交通事故后逃逸,尚不构成犯罪的行为。
处罚种类和依据:根据《中华人民共和国道路交通安全法》第九十九条第一款第三项,决定给予罚款1500元的行政处罚。行政处罚的执行方式和期限:收到本决定书之日起十五日内,凭本决定书缴纳罚款,逾期不缴纳罚款的,每日按罚款数额的百分之三加处罚款,加处罚款的数额不超过罚款本数。

此前,1月29日,“金晨被曝疑似涉嫌交通肇事逃逸”事件引发各界关注。有消息称,在事故处理结束后,保险公司在理赔调查阶段调取交警监控时发现,实际驾驶人并非徐长青,而是车主金晨本人,保险公司随后向交警部门报案。金晨方面曾联系保险公司要求撤案,保险公司经考虑后撤销了该报案。
1月30日,浙江绍兴市公安局柯桥区分局就演员金晨涉嫌交通肇事顶包一事发布警情通报称,金晨驾车为避让路上窜行犬只发生单车事故,车内3人轻微受伤。金晨因脸部受伤打车离开,前往医院治疗,留下徐某青留在现场报警处置。徐某青在交警调查中时谎称自己系驾驶员。同时,经警方调查,徐某青事后未向保险公司实际理赔,不存在骗保事实。
随后,金晨在微博发文道歉,解释了事故经过并晒出自己当时受伤的照片。

中国青年报(zqbcyol 整理:樊星)来源:浙江政务服务网、新黄河、荆楚网等。
【责任编辑:李丽】









