教育人口大省河南怎样确保“平安开学、开学平安”
中青报·中青网记者 潘志贤
怎样确保今年秋季“平安开学、开学平安”?教育人口大省河南提出“六个不得开学”,开学前至少要做到“五个到位”,各级各类学校要坚决做到“五个一律”。
在8月19日召开的全省教育系统疫情防控暨开学准备工作视频会议上,河南省委常委李亚要求全省教育系统要以高度的政治自觉落实好疫情防控决策部署和具体措施,全面落实属地、部门、学校、个人的“四方责任”,建立全方位共同防控的责任体系,统筹做好秋季开学前、开学中、开学后各个环节的疫情防控工作,确保平安开学、开学平安。

河南省教育人口有2873万人,占全省人口的四分之一还多,各级各类学校5.34万所,点多、面广、摊子大,疫情防控形势紧、任务重、压力大。
做好开学工作,河南要求把握安全原则,提出“六个不得开学”,即:学校仍属中高风险区的不得开学,疫情防控条件达不到当地疫情防控要求的不得开学,不能满足防控技术方案要求的不得开学,没有完善应急预案且没有开展应急演练的不得开学,防疫物资储备不到位的不得开学,灾后校舍安全没有保证的不得开学。
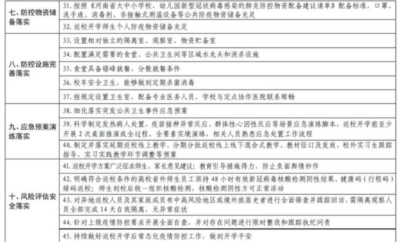
全省教育系统疫情防控暨开学准备工作视频会议要求,开学前至少要做到“五个到位”:一是方案预案到位,各地各校要制定好开学返校、校园疫情防控和应急处理“三个方案”,开展疫情防控应急预案措施的演练;二是校园环境整治到位,加强防疫物资储备,开学前对校园环境开展一次全面整治,对重点部位和重点区域开展清洁消杀;三是队伍建设到位,各地各校要落实“一校一院”要求,中小学要聘任卫生健康副校长,加强学校校医、卫生专业人员、志愿者、健康宣传员等在内的校园防护队伍建设和培训;四是返校指导到位,各地各校要对师生进行返校途中的防控教育,推动防护措施精细化、专业化、具体化;五是入学教育到位,要围绕疫情防控专题上好“开学第一课”,为学生讲述疫情防控、心理健康和爱国主义教育等内容。
按照分批错峰开学原则,河南省所有高校和中高风险地区的中小学,暂定以9月15日为返校起始时间,9月15日前暂不开学。各学校要做好线上教学准备,确保“停课不停教不停学”。



河南要求各地各学校要坚持“外防输入、内防反弹”的总体防控策略,时刻绷紧疫情防控这根弦,形成工作闭环。各级教育部门和高校要坚决做到“五个一律”,即校外无关人员一律不准进校门,师生进入校门一律核验身份和检测体温,快递、货物等进入校园一律进行消杀,对发烧咳嗽者一律实行医学隔离观察,不服从管理者一律严肃处理。尤其是要主动防范疫情通过进口冷链食品输入风险,妥善处置来自风险地区的快递、货物。
河南要求各级各类学校加强大型活动管控,原则上不举办开学典礼、汇演会操、联欢会等聚集性活动;要严格考试防疫措施,采取设立备用考场、设置防疫副主考等方式,确保考试安全;要坚持“多病共防”,充分考虑季节、气温等因素,主动防范秋冬季新冠肺炎疫情与其他常见传染病叠加风险。
“特别是高校,摊子大、学生多、情况复杂,要健全党政主要领导负总责、分管领导具体抓的工作机制,完善学校、部门、院系、班级四级责任体系,层层压实责任,确保事事有人抓、件件有着落。”河南省教育厅党组书记、厅长郑邦山要求,“要健全监督机制,对不担当、不作为的,严肃追责问责”。









