教育部:心肺复苏列入高中军训教学内容
来源: 教育部网站2021年04月14日
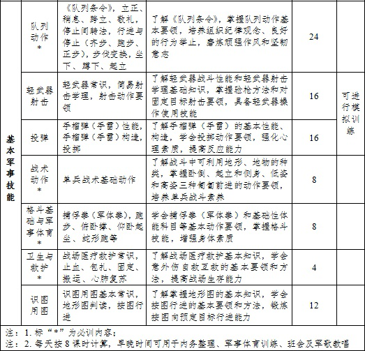
日前,教育部、中央军委国防动员部联合印发《高中阶段学校学生军事训练教学大纲》,2021年8月1日起施行。《大纲》明确,高中生军训不得少于7天56课时。教学包括基本军事知识和基本军事技能,其中,心肺复苏被列入卫生与救护科目教学内容。


【责任编辑:张胶】
日前,教育部、中央军委国防动员部联合印发《高中阶段学校学生军事训练教学大纲》,2021年8月1日起施行。《大纲》明确,高中生军训不得少于7天56课时。教学包括基本军事知识和基本军事技能,其中,心肺复苏被列入卫生与救护科目教学内容。

