30项消防科研成果获第十三届中国消防协会科技创新奖
作者:何春中 来源:中国青年报客户端2023年09月20日
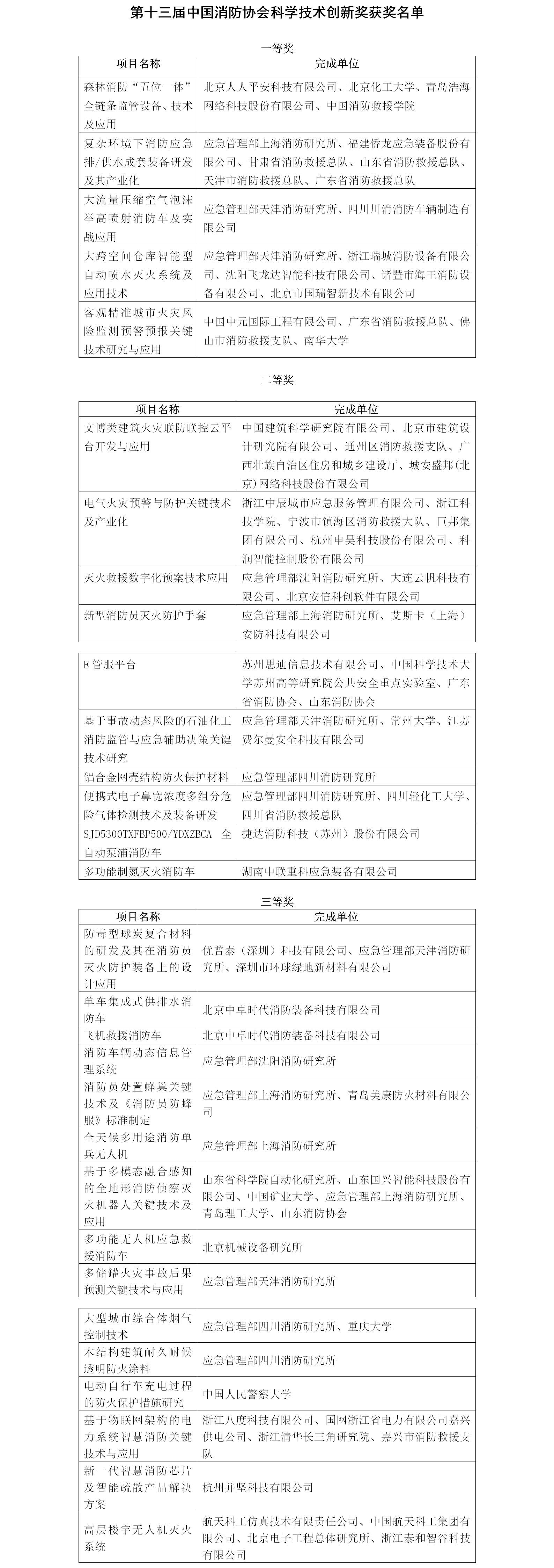
中国青年报客户端北京9月20日电(中青报·中青网记者 何春中)记者今天从中国消防协会了解到,中国消防协会科学技术创新奖揭晓,30项消防科研成果分获一、二、三等奖。获奖成果将在10月举行的第二十届中国国际消防展集中亮相。
中国消防协会科学技术创新奖设立于2008年,是国家主管部门批准的消防科技领域最高级别的民间奖项(国科奖社证字第0179号),面向全国消防救援领域,奖励消防科学研究、技术创新与开发、科技成果推广应用、科学技术普及等方面取得重要成果或做出突出贡献的单位和个人,每年度组织申报、评审和颁奖,旨在激发广大科技工作者的积极性,提高消防科学技术创新能力,促进消防科学技术发展。
中国消防协会科技服务部主任王鹏翔表示,此次获中国消防协会科技奖的30项成果,均拥有自主知识产权,共获332项专利授权和软件著作权,表明国内与消防救援相关的企事业单位自主创新研发实力明显增强,越来越注重原始创新、集成创新,并凭借自身专业技术优势,加大技术、产品、服务自主研发的投入,瞄准行业重大需求,着力解决我国消防领域的关键性技术难题,自主可控,先进可靠。

【责任编辑:王亦君】









