浙江大学纪念建校126周年系列活动一览
来源:浙江大学2023年05月22日
国有成均,在浙之滨
薪火相传,历久弥新
2023年5月21日
浙江大学即将迎来
126周年华诞
让我们一起怀念
走过的峥嵘岁月
让我们共同期待
未来的欣欣向荣
浙江大学纪念建校126周年
系列活动一览表
等你接收!
主体活动
庆祝浙江大学建校126周年
暨“大学之声”高水平艺术展演——
文琴合唱团专场音乐会
5月21日晚上 7:00,紫金港校区剧场
01
校史文化类

02
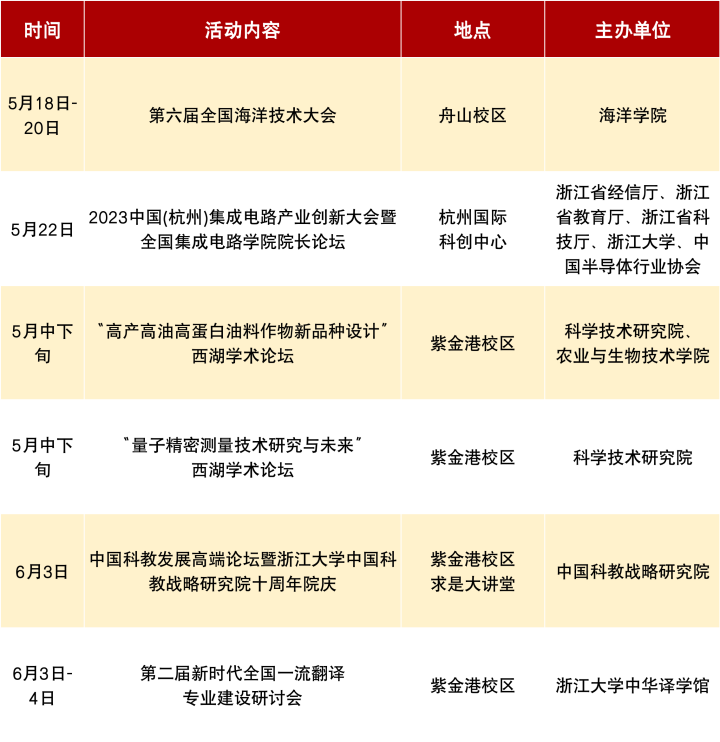
学术文化类

03
校园文化类

04
校友文化类

05
院系活动类

弦歌不辍、芳华待灼
踔厉奋发、砥砺前行
此时的浙大正是风华正茂
让我们牢记嘱托、勇担使命
让我们同心同行、逐梦未来
共同书写
不负时代、不负人民的隽永华章
一起祝福
亲爱的 浙 江大学
126岁生日快乐!
【责任编辑:曹竞】









