乡建实验室|夯土和做菜的艺术——像做沙琪玛一样做夯土
对泥土与建造一无所知的我,在这里好像掉入了珍奇柜,对一切都感到新鲜好奇,不断提问:夯土是什么?它是如何做成的?原来夯土是生土,与砖不同,夯土不用烧制。任老师就地取材,使用当地丰富的泥土资源(比如建筑工地废料等),与水、石灰(稳定剂)等调和,形成夯土的原料。
泥土样貌各异,我们要如何选择和处理泥土,使其能够建造出牢固、安全且舒适的居住空间?我们先来看看泥土有哪些种类:
砂土(Sand),颗粒大、透水强,夯土墙“打骨架”用。
粉土(Silt),颗粒中等,介于砂与粘土之间(0.002mm~0.05mm),容易吸水,粉刷涂料用,但不宜做结构。
壤土(Loam),质地中等、混合均匀,是由砂、粉土和少量粘土混合而成的理想种植土(不适宜做夯土),排水与保水性均衡。
粘土(Clay),颗粒极细(<0.002mm),细腻有劲,是夯土地面和墙体的“黏结剂”,需与砂土搭配使用,防止收缩开裂。

老师傅们或许可以根据拿到的泥土基于经验直接进行调配,但初学者们或精细作业者,仍需要将泥土通过不同的加工方法,如过筛、水洗、浆洗等,将不同颗粒度的泥土分类,便于后续量化调配,用于不同场景,如夯土地面、夯土墙、外墙涂料与内墙涂料(泥抹面),并适用于不同强度、颜色或保温的需求。
我们使用14目、20目等较细密的筛网置于一口装满水的大缸之上,将泥土铲到筛网上,并用手搓洗泥土,分离不同颗粒度的泥土,这便是水洗。用4目筛网直接过筛过滤出粗料砂子,再加上用14目过滤出的细料砂,就成为了夯土地面(2cm以下)的“骨料”。再加膏状石灰(用于增强抗压强度与耐久性),以及粘土用于调色。


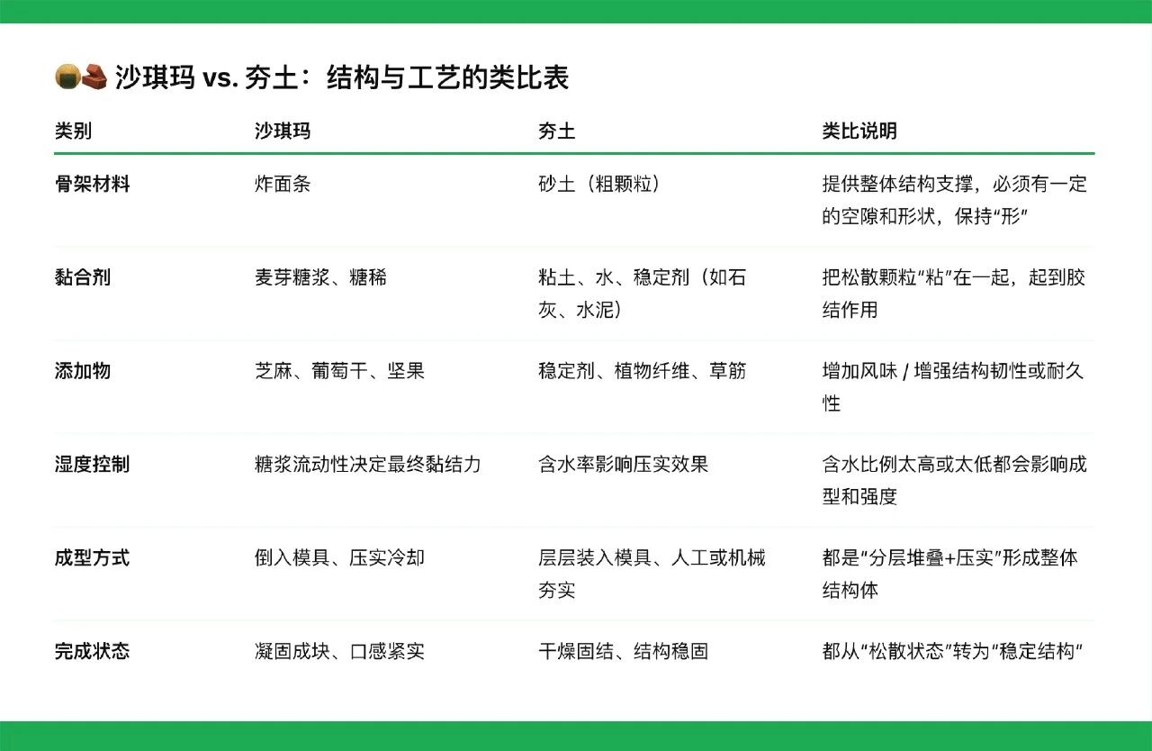
任老师说砂(也就是粗颗粒的泥土)是“骨料”——我起初空耳听成了“果料”,觉得好形象!以为夯土像是做沙琪玛;泥(粘土)是面团,石灰是糖浆,砂石是果料(参考下图)。无论是沙琪玛还是夯土,它们都不是纯粹均质体——不像水泥浇筑那样流动密实,而是松散颗粒通过某种方式彼此协作、稳定存在。它们的工艺精髓不在于原料有多高级,而在于配比是否合理、压实是否充分——这也正是乡土智慧的体现,是泥土文明的内在知识。


任老师向我们导览泥土学校这片试验田各个时期的各种夯土建造物,现身说法解释不同配比的夯土会存在哪些问题:由于泥土收缩性好,容易开裂,因此需要掺入大比例的砂石——也就是“骨料”防裂。但泥少了,强度又不够。因此夯土往往根据模具的尺寸为块状分割,形成引导缝,也就是可控的缝隙,有时还会加入钢筋,增加强度、抗震。因此夯土这种材料更适合农村自建房、小型低层建筑。夯土怕冻、怕水淋,因此夯土墙的上面不能裸露,需要用不锈钢、水泥、瓦片等封顶。
为了平衡夯土的强度、收缩性(导致裂缝),我们需要像揉面团一样,将不同的配料拌在一起、揉在一块:翻炒混合,视湿度调节用料,像炒糖浆那样控制“火候”。夯土墙时,分层夯实,就像做沙琪玛不能一股脑倒进去,而要一层层压紧冷却,才能成型。这种层层叠加的方式,不只是技术需要,也蕴含着时间感与节奏:不是一次成型的现代速度,而是与土性协商、顺应气候与材料状态的慢工。
做菜与做夯土,都是在理解材料之后做出的判断。每一锤夯下去,每一块裂缝出现,都是土在诉说:我现在的状态如此。我们无法完全控制它,只能去听、去看、去实验,像做菜那样,不完全依赖公式,而是经验、手感和与天然食材间的关系。也正是在这种过程中,我们重新建立起对材料的信任与理解,重新认识到泥土与手工劳动并不是落后,而是对环境、身体与材料三者之间关系的感知能力。
夯土不是过时的传统建造方法,而是混合了做菜的创造力、时间的节奏感,以及工匠对材料配比与手感的细致判断的经验-知识型劳动。它不只是盖房,更是一种关于人与土地关系的重新学习。









