青年早新闻|国家体育总局、中国足协电贺U23国足创造历史最佳成绩
今天是1月25日,中国青年报“青年早新闻”来了——“青年关注、关注青年”!
几分钟速览最新热点,带你走近“宝藏学校”、触达“青春团讯”、学习“榜样人物”、了解“服务动态”。
福建海警位金门附近海域依法开展常态执法巡查
24日,福建海警位金门附近海域依法开展常态执法巡查,切实维护包括台湾地区在内的中国渔民合法正当权益和生命财产安全,有力保障厦金海域正常航行和作业秩序。
U23国足获得亚洲杯亚军!

北京时间25日凌晨结束的U23亚洲杯决赛中,中国队0:4负于日本队,获得亚军。
本届U23亚洲杯在沙特阿拉伯举行,U23国足屡创历史。小组赛中,中国队以“第四档球队”的身份从小组顺利出线——这是U23国足自2014年赛事创办以来首次小组出线。
八强战,U23国足点球大战淘汰劲旅乌兹别克斯坦队,半决赛中又以3:0完胜越南队,历史性地登上U23亚洲杯的决赛舞台,这也是中国男足时隔22年后再次闯入洲际大赛决赛。

必须看到的是,已经获得历史最佳成绩的U23国足与日本队相比仍有较大的实力差距。本场比赛,日本队凭借更为细腻的技术与坚决的战术执行,始终压制中国队防线。

虽然不敌日本队,但本届U23国足已经创造历史。这支球队在整体实力不济的情况下,仍然迸发出了最大的能量,他们用不懈地奔跑、不屈的斗志,团结协作,诠释了足球竞赛的本质——不是谁更华丽更有名气,而是谁更渴望胜利,谁能在关键时刻爆发出更强的战斗力,这种精气神,正是中国足球多年来欠缺的财富。
本届U23国足球员绝大多数出生于2003年至2004年,这批球员恰好是中国男足低谷期的“同龄人”:他们的成长背景是中国男足在国际赛场上的艰难挣扎、是联赛活力的不升反降、是青训体系等待“快刀斩乱麻”的无奈。能在如此环境中不负对足球的热爱并在洲际大赛中取得突破,本身也证明中国足球终于向好。
可以看到,这支U23国足阵中已经涌现出多位中国足球的新星,发挥出色的门将李昊、被球迷戏称为“得分后卫”的彭啸、前场“杀手”王钰栋与蒯纪闻……此刻,他们不仅是创造中国男足历史的青年球员,更是肩负未来、即将带领中国足球迈向下一步的“接班人”。(中青报·中青网记者 李梓昂)
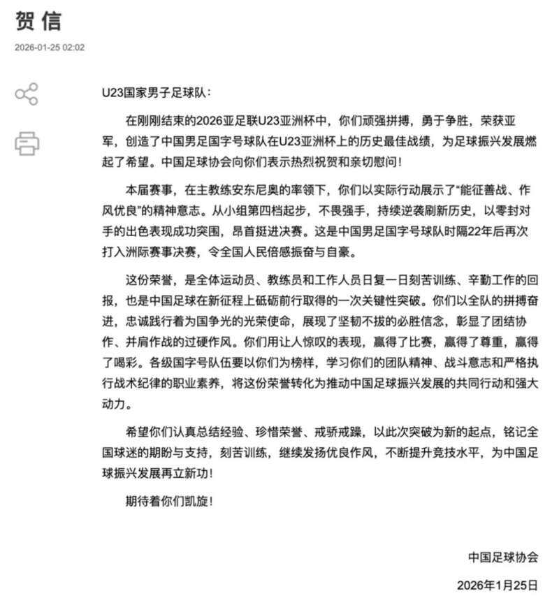
国家体育总局、中国足协向U23国家男足致贺信:为中国足球振兴燃起新的希望


1月25日,国家体育总局和中国足协向U23国家男子足球队致贺信。
再创个人最佳!中国选手王欣瑜首次闯入澳网女单16强
24日,2026澳网女单第三轮,王欣瑜2比0战胜诺斯科娃,首进澳网女单16强,刷新个人澳网最佳战绩,同时也追平自己的大满贯单打最佳战绩。
俄美乌三方首轮会谈细节披露:军事议题有进展 领土问题无共识

央视记者当地时间24日获悉,有消息人士称,当天乌克兰、美国和俄罗斯代表团在阿布扎比举行的三方会谈中,在军事问题上取得一定进展,但在领土问题上仍未达成任何决定。
明尼苏达州再次发生移民执法枪击事件 特朗普指责州长“煽动叛乱”
当地时间1月24日,美国国土安全部发言人表示,联邦执法人员当天上午在明尼苏达州明尼阿波利斯市开展一项针对一名因暴力袭击被通缉的非法移民的定点行动时,遭遇突发事件,一名执法人员开枪实施“防御性射击”。该男子在现场接受医疗救助后,最终被宣告死亡。

发生移民执法枪击事件后,美国总统特朗普在社交媒体平台“真实社交”发文,指责明尼苏达州地方官员“煽动叛乱”。他指责当地警方没有保护执行移民执法任务的官员,并质疑明尼苏达州州长沃尔兹及明尼阿波利斯市市长弗雷,参与涉嫌叫停警方为移民执法官员提供保护的行动。
三甲医生说|某些代购眼药水成分治标不治本,长期用会损害眼表健康









