青年早新闻|特朗普的大部分全球关税政策被裁定非法
今天是8月30日,中国青年报“青年早新闻”来了——“青年关注、关注青年”!
几分钟速览最新热点,带你走近“宝藏学校”、触达“青春团讯”、学习“榜样人物”、了解“服务动态”。
南部战区、中国海警,同日开展重磅行动
8月29日,中国人民解放军南部战区组织海空兵力位中国黄岩岛领海周边海空域开展战备警巡。黄岩岛是中国固有领土。8月以来,战区部队组织海空兵力持续加强黄岩岛领海周边海空域巡逻警戒,进一步强化管控力度,有效应对侵权挑衅,坚决捍卫国家主权安全,坚决维护南海地区和平稳定。
8月29日,中国海警位中国黄岩岛领海及周边区域开展执法巡查。8月以来,中国海警持续加强黄岩岛领海及周边区域执法巡查,依法依规开展跟踪监视、喊话警告、拦阻驱离,进一步强化有关海域管控力度,坚决维护国家领土主权和海洋权益。
上合组织天津峰会|天津非遗氛围浓,上合记者交流热
2025年上海合作组织峰会将于8月31日至9月1日在天津举行。天津由此成为继上海、北京、青岛之后,第四个举办上合组织峰会的中国城市。为了让前来参会的中外记者和嘉宾更好地在实地参访中感受上合精神、中国气派和天津特色,主办方在媒体中心设置非遗体验区,同时策划天津古文化街参访路线。中医药、杨柳青年画、“泥人张”彩塑等非遗项目和老字号店铺,连接着传统与现代、中国与世界,化作世界读懂中国的“东方窗口”。


抗战胜利80周年纪念活动新闻中心举办第二场记者招待会


台盟:英勇抗击日本侵略者,先后有超65万台湾同胞慷慨赴死
8月29日下午3点,中国人民抗日战争暨世界反法西斯战争胜利80周年纪念活动新闻中心在梅地亚新闻中心二层新闻发布厅举办第一场记者见面会。台湾民主自治同盟中央委员会副主席江利平在回答记者问时表示,在日本殖民统治者侵占台湾的50年里,具有爱国主义光荣传统的台湾同胞与祖国大陆同胞一道,英勇抗击日本侵略者,先后有65万多台湾同胞慷慨赴死,为维护国家主权和领土完整作出了不可磨灭的贡献。
抗战时期援华国际友人亲属:沿着前人的足迹,与中国人民站在一起
据中国青年报1版,澳大利亚人林杰慕8月29日来到北京西山脚下,追随父亲80多年前的足迹——在他到访的北京市海淀区阳台山爱国主义教育基地,一条“林迈可小道”向他的父亲致敬。
中国人民抗日战争期间,他的父亲、时任燕京大学教师林迈可,通过这里的秘密交通线,帮助八路军运送过紧缺物资。他是加入中国抗战的众多国际友人之一。今天,“林迈可小道”是对那份友情的铭记。
谈到“林迈可小道”,林杰慕对记者说,“这是巨大的光荣”。8月29日,他参加了由中国工合国际委员会、北京市海淀区人民对外友好协会等举行的纪念中国人民抗日战争暨世界反法西斯战争胜利80周年的活动。主办方之一的中国工合国际委员会,诞生于抗战炮火中,是中国人民的老朋友、新西兰作家路易·艾黎等人发起的支援中国的组织。
路易·艾黎的侄外孙女司徒瑟茹说,他们家族一直与中国有密切往来,他们都热爱中国人民,希望中国人民与新西兰人民世代友好。

文质彬彬·每日好词语|积善成德

特朗普的大部分全球关税政策被裁定非法
总台记者当地时间8月29日获悉,美国上诉法院裁定美国总统特朗普实施的大部分全球关税政策非法,并认为特朗普实施这些关税超越了其职权范围。
据彭博社报道,当日华盛顿的一个法官小组维持了国际贸易法院先前的一项裁决,即特朗普错误地援引了一项紧急状态法来实施这些关税。

另据《金融时报》报道,美国上诉法院同意在10月14日之前不执行该裁决,以便给予美政府向最高法院上诉的时间。
今年5月,美国国际贸易法院阻止了美国总统特朗普在4月2日“解放日”宣布的关税政策生效,并裁定特朗普越权,对向美国出口多于进口的国家征收全面关税。位于纽约曼哈顿的国际贸易法院表示,美国宪法赋予美国国会独家权力来规范与其他国家的贸易,而总统声称为保护美国经济而行使的紧急权力并不凌驾于这些权力之上。特朗普政府随后进行了上诉。
接受裁决结果 佩通坦在被解除总理职务后首次公开表态
当地时间8月29日,泰国宪法法院裁定,被暂停总理职务的佩通坦在与柬埔寨参议院主席洪森通话事件中的有关做法违反宪法相关规定,即日起解除其总理职务。
在宪法法院裁决后,佩通坦在总理府召开记者发布会,表示接受法院裁决结果,但重申其初衷是为了国家利益,自己最重视的始终是人民的生命,今后希望各方能够团结一致,恢复政局稳定。

佩通坦于2024年8月16日当选新任泰国总理。今年6月中旬,佩通坦同柬埔寨参议院主席洪森关于泰柬边境局势的一段通话录音流出,在泰国引发争议。泰国宪法法院7月1日宣布,受理有关调查总理佩通坦是否存在违宪行为的请愿书,并当即暂停佩通坦行使总理职权。
据泰国媒体此前报道,如果裁决佩通坦被正式解职,泰国政府将面临重组或触发提前大选。
俄总统新闻秘书:普京不排除与泽连斯基会面可能
据央视新闻消息,当地时间8月29日,俄罗斯总统新闻秘书佩斯科夫表示,俄罗斯总统普京不排除与泽连斯基会面的可能。佩斯科夫同时指出,普京认为任何高层会晤都应做好充分准备。

佩斯科夫还表示,当前围绕乌克兰冲突解决的谈判进程“并不活跃”,但俄罗斯仍对谈判保持兴趣。此外,出于解决冲突的考虑,俄美领导人阿拉斯加会晤的所有细节被有意保密。
乌官员:乌愿与俄在领导人层面直接对话
据央视新闻消息,当地时间8月29日,乌克兰总统办公室主任叶尔马克发文称,他当天与乌克兰外交部第一副部长基斯利察在纽约会见了美国中东问题特使威特科夫。叶尔马克表示,乌方愿意与俄罗斯在领导人层面进行直接对话。

叶尔马克当天在社交媒体上表示,重要的是推动真正的外交,并落实乌美领导人18日达成的所有协议。他说,乌克兰积极看待美国提出的所有和平提议,乌方愿意与俄罗斯在领导人层面进行直接对话。
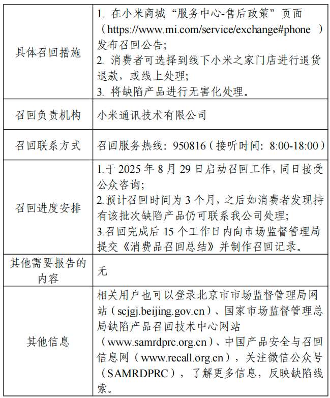
小米召回超14万台充电宝
小米通讯技术有限公司按照《消费品召回管理暂行规定》的要求,向北京市市场监督管理局报告了召回计划,主动召回2024年8月1日至2024年9月22日期间制造的部分MI牌自带线充电宝20000 33W(型号:PB2030MI),涉及数量为146891件。
本次召回范围内的充电宝,由于部分电芯原材料来料原因,极少数产品在使用过程中可能会出现过热现象,在极端场景下存在燃烧风险。
小米通讯技术有限公司将通过免费为消费者退货退款的形式开展缺陷产品召回工作,以消除安全隐患。
用户可通过小米商城网站“服务中心-售后政策”页面发布的召回公告查看持有的产品是否在受影响范围内,或拨打客户服务热线(950816,接听时间:8:00-18:00)进一步了解具体情况。此外,用户也可登录北京市市场监督管理局网站(scjgj.beijing.gov.cn)了解相关信息。



常喝高糖饮料可能诱发心梗 医生:血糖波动会造成冠状动脉受损









