10岁足球小将“打假球” 北京足协永久禁止涉事教练员领队参加北京足球活动
作者:李梓昂 来源:中国青年报客户端2026年04月10日
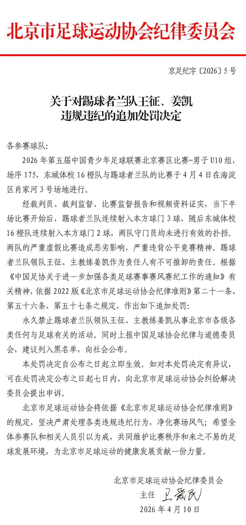
中国青年报客户端北京4月10日电(中青报·中青网记者 李梓昂)4月9日,北京市足球运动协会(以下简称“北京足协”)开出4张罚单,处罚2026年第五届中国青少年足球联赛(以下简称“中青赛”)北京赛区男子U10组出现的消极比赛行为。4月10日,北京足协发布追加处罚,永久禁止涉假教练员和领队从事北京市各级各类任何与足球有关的活动。
北京足协公告表示,4月4日在北京市举行的中青赛北京赛区男子U10组东城体校16橙队与踢球者兰队的比赛中,下半场比赛开始后,踢球者兰队连续射入本方球门3球,东城体校16橙队连续射入本方球门2球,两队守门员均未进行有效的扑挡。
北京足协表示,两队的消极比赛造成恶劣影响,严重违背公平竞赛精神。4月9日,根据相关规定,北京足协对东城体校16橙队领队于洋和主教练崔宇、踢球者兰队领队王征和主教练姜凯作出通报批评、禁赛一年的处罚,同时上报中国足球协会纪律与道德委员会,建议列入黑名单,向社会公布。
4月10日,北京足协的处罚“升级”,认为两队此举为“严重虚假比赛”,追加决定永久禁止东城体校16橙队领队于洋和主教练崔宇、踢球者兰队领队王征和主教练姜凯从事北京相关足球活动。
北京足协表示,根据相关规定,坚决严肃处理各类违规违纪行为,净化赛程风气。同时“希望全体参赛队和相关人员引以为戒,共同维护比赛秩序和来之不易的足球发展环境”。

北京足协追加处罚决定。图片来源:北京足协官网

北京足协追加处罚决定。图片来源:北京足协官网
【责任编辑:曹竞 郭剑】









