多地省考放宽35岁年龄限制,“35 岁门槛”真实存在吗?
随着国考招录年龄的放宽,各省份省考打破“35岁门槛”也在近期受到广泛关注。
澎湃新闻记者注意到,2026年1月15日,安徽先锋网发布了《安徽省2026年度考试录用公务员公告》。在报考条件方面,安徽省公务员局在公告中明确:18周岁以上、38周岁以下(1987年1月至2008年1月期间出生),2026年应届硕士、博士研究生年龄,放宽到43周岁以下(1982年1月以后出生)。
上述消息显示,今年安徽省考打破“35岁门槛”,已将报考年龄上限从35岁提升至38岁。

此次省考,湖北也将报考者年龄调整为18周岁以上、38周岁以下(1987年1月至2008年1月期间出生),应届硕士研究生和博士研究生年龄可放宽到43周岁以下(1982年1月以后出生),较往年放宽了3岁。
相较于2025年,2026年湖南省考报考人员年龄限制同样有所放宽。报考人员年龄由2025年的18周岁以上、35周岁以下(1989年1月至2007年1月期间出生),放宽至18周岁以上、38周岁以下(1987年1月至2008年1月期间出生),覆盖更多年龄段报考人员。对于2026年应届硕士、博士研究生,年龄放宽到43周岁以下(1982年1月以后出生),较2025年40周岁以下(1984年1月以后出生),将吸引更多应届硕士、博士研究生报考。
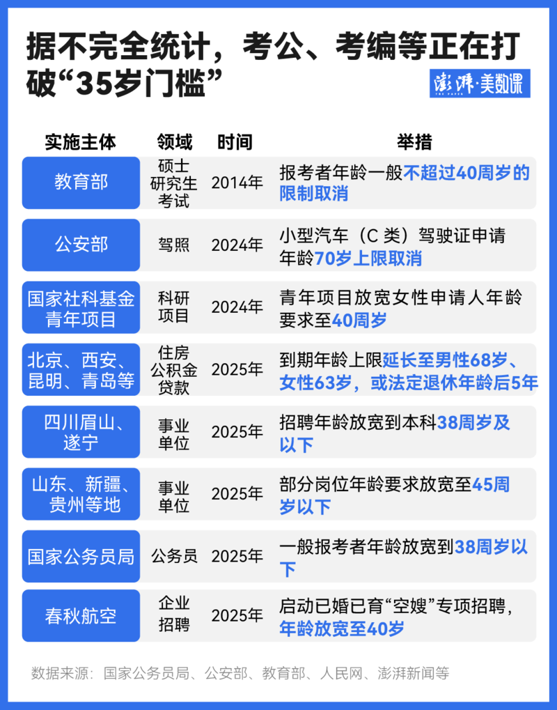
在此之前,北京、上海、天津、江苏、浙江、四川、广东、河南等省份均已跟进国考,将“省考”年龄放宽至38岁。
“35 岁门槛”是否存在?
35-40岁,正是职场的中坚力量。
在澎湃美数课梳理的2012-2022年中国家庭追踪调查(CFPS)数据中,受访者到了35-39岁这个阶段,是他们获得最高收入、晋升机会的黄金时期。

然而,在这个闯职场的黄金年龄,却有不少人被“35 岁门槛”困住。
根据中国社会状况综合调查数据,在对年龄歧视的感知调查中,认为情况“非常严重”或“比较严重”的受访者比例,2015年为20.6%,2019年上升至37.5%,2021年为33.3%。其中,中年群体对年龄歧视的感知尤为强烈。
无独有偶,在2023年智联招聘的统计数据中,有60.2%的受访者认为年龄歧视是目前最亟待改善的就业歧视问题,85%的受访者认为目前存在“35岁门槛”。
而且,46.8%认为过了35岁的确很难找工作。具体到不同行业,互联网、金融、文化行业的打工人,自认为更容易遇到年龄危机,难以找到工作。

从2012-2022年的CFPS数据中,也能窥探出这种焦虑存在一定的现实依据。
不仅如此,一篇发表于《中国人口科学》关于“35岁现象”的学术研究也指出,虽然35岁以上群体的收入在增加,但他们换工作的难度和面临的失业风险在加大。而且,受生育等因素影响,女性更早面临这样的问题。
在智联招聘的另一份数据中也表示,相比25-35岁群体,35-45岁求职者平均要多投递2.2次简历,且面试转化率不足前者的一半。
人生节奏,不该只有一种
近日,发表于荷兰心理学期刊《智力》的一项研究,采集了数万名成年人数据,从记忆、认知、智力、人格特征等16个维度,描绘了人脑综合能力的年龄轨迹。

综合各方指标来看,人类的整体心智,要到50-60岁才达到巅峰,人生本就没有既定节奏。
屠呦呦39岁才进入对抗疟疾的研究,探索青蒿等中草药的奥秘;袁隆平43岁时在杂交水稻研究中获得重大突破;在截至2024年的诺贝尔奖获得者中,88.5%的他们在25-39岁发表关键研究成果,另有80.2%在60岁后才最终获奖。

近些年,我国政策层面持续为“就业限制”松绑。2022年政府工作报告明确“坚决纠正性别、年龄、学历等就业歧视”。2024年9月,中共中央、国务院更在相关文件中提出“消除地域、身份、性别、年龄等影响平等就业的不合理限制和就业歧视”。
“此次国考在年龄限制上进行调整,向社会传递了‘能力本位’的信号,能够推动就业市场打破较僵硬的年龄标准,破除隐性年龄歧视。”吉林大学行政学院教授孙德超说。
(羊城晚报·羊城派综合自澎湃新闻、澎湃美数课、人民网)









