百万粉丝网红被禁言!此前曾因贩毒获刑...
12月25日,有网友实名爆料称,拥有287万粉丝的网红“某某超市”王某强曾因聚众斗殴、故意伤害、贩卖毒品等多次获刑,并提供了判决书、裁定书等法律文书。该消息迅速引发广泛关注。


12月27日,“某某超市”的账号已被所在平台禁言,其发布的唱歌视频作品及主播头像、首页背景照片等内容被全部清零。

此前报道
据红星新闻此前报道,记者致电王某强本人求证时,王某强表示:“我不知道,你自己去查。(即使)我是公众人物,这也是我的隐私,我自己的事儿,我不告诉你……”
记者查询发现,中国裁判文书网公布的裁定书记载的“王某强”出生时间与抖音主播王某强出生时间一致,判决书、裁定书显示的被告、被执行人王某强的名字和住址也与该主播王某强一致。
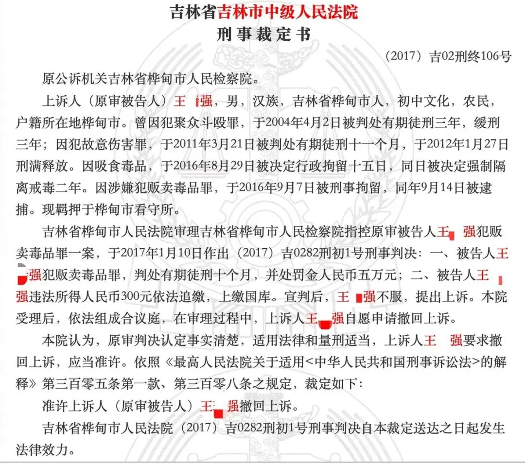
中国裁判文书网公开的刑事判决书显示:
被告人王某强,吉林省桦甸市人,曾因犯聚众斗殴罪,于2004年4月2日被判处有期徒刑三年,缓刑三年;因犯故意伤害罪,于2011年3月21日被判处有期徒刑十一个月,于2012年1月27日刑满释放。因吸食毒品,于2016年8月29日被决定行政拘留十五日,同日被决定强制隔离戒毒二年。因涉嫌犯贩卖毒品罪,于2016年9月7日被刑事拘留,同年9月14日被逮捕。
经桦甸市人民法院审理查明,2016年4月的一天,被告人王某强在桦甸市明华街道地税局对面胡同郭某某家附近,以人民币300元的价款向郭某某贩卖毒品甲基苯丙胺(冰毒)0.3克。公诉机关桦甸市人民检察院认为,该案被告人王某强之行为已构成贩卖毒品罪,应依法处罚,其系累犯,应依法从重处罚;如实供述犯罪事实,可依法从轻处罚。被告人王某强对公诉机关指控的犯罪事实无异议。
2017年1月10日,吉林省桦甸市人民法院一审判决被告人王某强犯贩卖毒品罪,判处有期徒刑十个月并处罚金人民币五万元;被告人王某强违法所得人民币300元依法追缴,上缴国库。一审宣判后,王某强上诉至吉林省吉林市中级人民法院,后自愿申请撤回上诉。

针对此事,有媒体评论称——
不得不承认,一个人如果有过犯罪记录,但已经浪子回头,除了一些职业受到限制之外,他也有权利通过劳动获取报酬,不该受到不应有的歧视。而且,他也没有通过炫耀自己的犯罪经历,来博眼球吸引流量。但是,他当主播接受公众打赏这一现实,依然让很多人无法接受。
在一些艺人明星网红因为违法账号都被封禁的情况下,王某强能不能在网上公开直播接受打赏?公众该不该知道他有多条犯罪记录?这恐怕是一个需要明确的问题。
当然,刑满释放人员有劳动的权利,社会也应该给他们改过自新的机会。但是,他们的劳动岗位受限是事实,有不能从事的职业和需要回避的行业。对此,有关部门应该明确各方职责,以维护法律法规的尊严,回应公众期盼。
你怎么看?
中国青年报(ID:zqbcyol 整理:樊星)来源:红星新闻、新闻晨报、极目新闻等。









