傻眼!这些名单也是照搬“人名大全”?最新回应......
12月3日,有网友注意到,当日公布于中国政府采购网中的《竹溪县住房和城乡建设局本级机械设备租赁采购中标(成交)结果公告》第五项评审小组成员名单中,“张吉惟、林国瑞、林玟书、林雅南、江奕云”这5人的名字,实际出自于百度文库《10000中国普通人名大全》文档。
此前报道:蹊跷!两份名单,都是照搬“人名大全”?
实际上,这五个名字并非只出现在上述采购公告中,网友们发现,全国多地不同的文件公告、比赛活动、处罚名单、考试成绩等公开信息中,都能看到来自百度文库“10000中国普通人名大全”中的名字。
因为这5人在名单中前五位,所以出现的频次最高,连顺序都没有改变。有网友戏称:上述“五人”已经是“老演员”了,是“全网最忙五人组”。


潇湘晨报记者梳理发现,2021年,某艺教机构公布了其声乐比赛的获奖名单,其中,“最忙五人组”斩获一、二、三等奖。其他获奖者名单,也同样出自网络人名库。

2023年,“最忙五人组”的名字又出现在了山东某少儿培训机构公示的少儿春晚报名名单中。

同样是2025年12月,五人组再次转换身份,出现在了首届“华夏杯”全国书法大赛获奖名单中,获得特等奖,不少发现了猫腻的参赛人员自发组织维权。

上述网友发布的图片显示,该书法比赛公布的“成人组特等奖”“成人组一等奖”等奖项的获奖者姓名,与“姓名大全”高度相似,甚至连顺序也几乎一致。
而“学生组特等奖”的获奖者姓名,则与“广州市花都区新华中学”微信公众号于2021年发布的文章《1994届初、高中学生花名册和毕业照》中1994级初一(1)班的姓名有部分重合。

有书法类公众号于10月转载的比赛征稿信息显示,该比赛每件投稿作品收取30元评审费,并设有多个奖项,奖金合计2万余元。该比赛主办方为华夏大书法文化艺术研究院。记者查询发现,华夏大书法文化艺术研究院执行事务合伙人为袁伟民,同时他也是涉事比赛的赛事组委会主任、评审费收款人。
12月4日下午,记者联系上主办方华夏大书法文化艺术研究院,对获奖名单造假的原因,工作人员一开始声称不太清楚,后又给记者发送了一张手写道歉信,落款为该研究院负责人袁老师。
该工作人员称,“袁老师”即为袁伟民。道歉信中提到,因研究院破产,导致“华夏杯”比赛中断,所有参评费全部退还,作品整理好后退回。

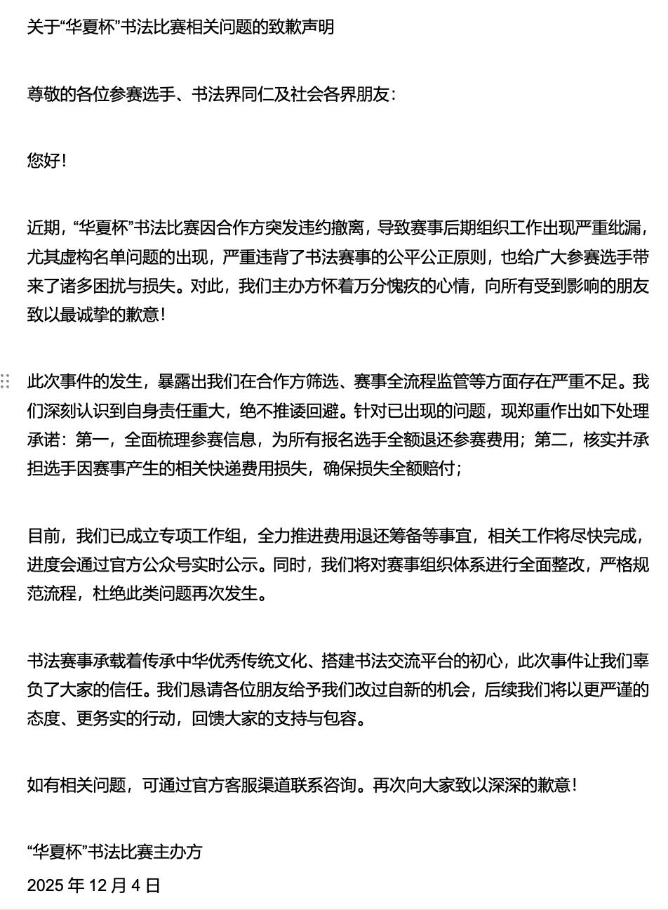
随后,该工作人员又给记者发送了《关于“华夏杯”书法比赛相关问题的致歉声明》,声明承诺:
将全面梳理参赛信息,为所有报名选手全额退还参赛费用;核实并承担选手因赛事产生的相关快递费用损失,确保损失全额赔付。

河南泽槿律师事务所主任付建认为,参赛者缴纳30元评审费并提交作品,与主办方形成服务合同关系。主办方没有实际开展合规评审,用人名库编造获奖名单属实的,其未提供合格的赛事服务,属于根本违约。如果主办方具有非法占有目的,虚假伪造举办赛事,实际为骗取参赛费用的,涉嫌诈骗。

羊城晚报亦发表评论称,对于骗钱的“野鸡”赛事,必须追责到底,将其纳入失信黑名单,让其在行业内无处遁形。对于政府采购中的造假行为,则要启动严格的审计与问责程序,给公众一个明确的交代。只有让弄虚作假者付出沉重代价,才能杜绝下一份复制粘贴名单的荒唐出场。
对此,你怎么看?
中国青年报(ID:zqbcyol 整理:陈垠杉)来源:羊城晚报(赵翊辰)、潇湘晨报(段颖琪 朱天翔)、极目新闻、网友评论等









