喀纳斯景区公告,“暂停开放”
来源:央视网2025年10月07日
10月5日傍晚,新疆喀纳斯景区出现暴雪天气,造成省道S232线49公里至57公里等路段出现严重积雪结冰,道路通行条件恶劣,大量游客车辆滞留。
昨天(6日)下午,公路部门经过除雪除冰作业,喀纳斯景区道路已经能够通行,受暴雪影响的滞留游客已全部到达目的地。

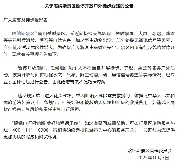
今天(7日)上午,喀纳斯景区管理委员会发布《关于喀纳斯景区暂停开放户外徒步线路的公告》,提醒广大游客及徒步爱好者,景区暂停开放期间,任何组织和个人不得擅自开展徒步、穿越、露营等各类户外活动。违反规定擅自进入徒步线路,或因此陷入危险需要救援的,依据《中华人民共和国旅游法》第八十二条规定,相关组织和被救助人应承担相应的救援费用;如造成人身财产损害,其风险和责任由其自行承担。

【责任编辑:齐琪】









