北京仍处于流感高发期!这四类孩子需要积极治疗
2月4日,北京市疾控中心发布提示:目前北京市仍处于流感等呼吸道传染病高发期。
流感是由流感病毒感染引起的对人类危害较严重的急性呼吸道传染病。面对流感,孩子们该如何有效应对呢?
流感是由什么引起的
★ 流感病毒按其核心蛋白分为四个型别:甲型(A型)、乙型(B型)、丙型(C型)和丁型(D型)。
目前,人群中主要流行的流感病毒包括:甲型H1N1、甲型H3N2亚型和乙型Victoria系流感病毒,其抗原性易变,传播迅速,每年可引起季节性流行。
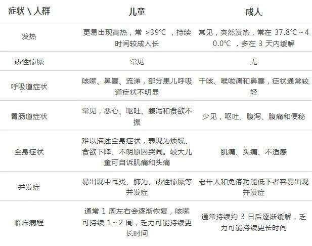
儿童与成人流感的症状区别

儿童流感的影响与并发症
据科普中国对国外统计的研究,尽管不少儿童能自行康复,但部分儿童可能会出现严重并发症。
儿童流感的常见并发症包括:
🔵中耳炎
最常见的并发症,尤其在 2 岁以下儿童中高发。
耳部感染通常引起剧烈耳痛和听力问题,症状多在发病第 3~4 天出现,约占 10%~50% 的流感儿童。
🔵肺炎
流感病毒可直接侵袭肺部导致病毒性肺炎,或继发细菌性肺炎。
易发于免疫功能低下或患有基础疾病(如哮喘、心脏病)的儿童。
在因流感住院的儿童中,约 28% 伴有肺炎。
🔵哮喘/喘息发作
流感可诱发或加重哮喘,占因流感住院儿童的约 22% 。
🔵热性惊厥
发热时出现抽搐,占因流感住院儿童的约 5%。
🔵呼吸衰竭
约占因流感住院儿童的 5% ,为危重症并发症之一。
中枢神经系统疾病(除热性惊厥外)
包括脑炎、脑病等,占因流感住院儿童的约 2.9% 。
🔵严重细菌感染
流感继发严重细菌感染的风险约为 2% 。
🔵喉炎及喉-气管-支气管炎
虽少见(<1%),但比其他病毒导致的喉炎更严重,容易复发,表现为声音嘶哑、犬吠样咳嗽和喉鸣声。
🔵脑炎、肌炎和心肌炎
极为罕见(< 0.1%),但病情危重。
表现为反复惊厥、嗜睡或昏迷(脑炎);肌肉极度压痛(肌炎);心悸、呼吸急促、乏力等(心肌炎)。
划重点:接种流感疫苗可以明显降低发病率,以及并发症和重症率。
得了流感要怎么治疗
★ 对临床诊断病例和确诊病例应尽早治疗。
★ 轻症病例可以居家休息,保持房间通风。
★ 密切观察病情变化,尤其是5岁以下儿童、老年人、慢性病患者等高危人群。如病情出现进行性加重,应及时就医。
哪些儿童需要积极治疗
以下四类情况(流感高风险人群)更容易出现重症或并发症,在确诊或疑诊流感后,需要积极治疗,不需要常规检测(除非结果影响治疗或其它原因)或因等待结果而延迟治疗:
① 年龄 < 5 岁,特别是 < 2 岁。
② 有基础疾病的儿童(比如肥胖、哮喘、癫痫、先心、川崎病、影响免疫功能或长期用药的情况,等等)。
③ 出现流感重症,比如精神差、高热 > 3 天,或出现并发症。
④ 会密切接触以下人群的儿童:
a. < 5 岁或 ≥ 65 岁;
b. 怀孕或产后 2 周内;
c. 有基础疾病的儿童、居住在养老院或需要长期护理的人群;
d. 家庭人口多,且没有接种流感疫苗。
流感通过什么途径传播
★ 流感患者和隐性感染者是季节性流感的主要传染源,病毒通过其呼吸道分泌物的飞沫传播,也可经口腔、鼻腔、眼睛等黏膜直接或间接接触传播。
★ 接触被病毒污染的物品感染风险也较高。
★ 在人群密集且密闭或通风不良的房间内,也可通过气溶胶的形式传播。
如何预防流感
1.日常如何做好个人防护?
★ 日常注意保持手卫生和咳嗽礼仪等良好卫生习惯。
★ 在流感流行季节,尽量避免去人群聚集场所,不接触有呼吸道症状的人员,如接触做好个人防护。
居所定期清洁通风,对门把手、扶手等重点部位定期清洁与消毒。
★ 出现呼吸道症状时,应居家休息,进行健康观察,不带病上班、上课;尽量避免近距离接触家庭成员,接触时应佩戴口罩;打喷嚏或咳嗽时应用手帕或纸巾掩住口鼻,避免飞沫污染他人,减少疾病传播。
★ 前往医院就诊时,患者及陪护人员需规范佩戴口罩,避免交叉感染。
2.外出旅行如何做好防护,出现症状怎么办?
★ 应提前关注目的地传染病流行情况,备足防护用品。
★旅途中做好个人防护。公共交通工具空间相对密闭,建议乘坐时科学佩戴口罩。在接触门把手、座椅扶手和餐桌等公共区域后,做好手卫生,避免用手直接接触口眼鼻。返回住处后及时用流动水和肥皂洗手。
★ 如旅途中出现发热、咽痛、咳嗽、乏力等呼吸道感染症状,要佩戴口罩,做好防风保暖措施,充分休息并密切注意病程变化,必要时及时就医。做好个人防护的同时,与他人保持1米以上距离。
3.积极接种流感疫苗
★接种流感疫苗是目前预防流感最有效的手段,可以降低接种者罹患流感和发生严重并发症的风险。
★ 通过接种流感疫苗可以有效减少感染、发病和重症发生的风险,通常接种流感疫苗2到4周以后抗体可达到保护性的水平。









