@春运人 今明出行天气咋样?陆海空出发 这份“超全指南”都能查到
今明两天(2月3日至4日),我国雨雪范围缩减,但东北、西藏局地或现强降雪,春运返程需注意交通安全。此外,有一股冷空气正在影响中东部地区,华北至华南将迎大范围降温,部分地区降温幅度可达8℃,公众需及时添衣,降低感冒风险。
昨日(2月2日),全国大部地区降水较弱,甘肃中南部、青海东北部及黑龙江中部等地部分地区出现小雪或雨夹雪,甘肃兰州、黑龙江哈尔滨等地局地中雪或大雪。
北方部分地区出现大风降温天气。青海东部、宁夏、内蒙古中西部、陕西北部、山西、北京、天津、河北北部等地部分地区出现6~8级阵风,局地9~10级。今日8时较昨日8时,甘肃南部、青海东部、宁夏、陕西中北部、山西等地部分地区出现6~8℃降温,局地降温幅度10~13℃。
全国天气预报
3日冷空气将继续影响中东部地区。东北地区中东部、华北、黄淮、江淮、江南东部和南部、华南等地气温下降3~6℃,部分地区下降8℃;北方地区伴有4~5级风,阵风7~8级。东部和南部海域有6~8级、阵风9~10级大风。江南、华南等地的部分地区仍有小雨,黑龙江中东部等地的部分地区有小到中雪。
3日夜间至4日上午,新疆天山北部、重庆西部、湖北西北部、湖南北部等地的部分地区有大雾。

△ 全国雾预报图(2月3日14时-4日14时)
未来两天具体预报
3日14时至4日8时,新疆沿天山地区、西藏西部、川西高原东部、内蒙古东北部、黑龙江中东部、吉林中东部等地部分地区有小雪或雨夹雪。西藏东南部、四川南部、重庆、贵州西部、广西南部、雷州半岛、海南岛、台湾岛中东部等地有小雨,台湾岛东部有中雨。西藏、青海中南部和东部、内蒙古、华北北部和西部等地有5~6级、阵风7~8级的大风,西藏北部、青海南部部分地区风力可达6~8级、阵风9~10级。

△ 全国降水量预报图(2月3日14时-4日08时)
4日8时至5日8时,新疆沿天山地区和西部、内蒙古东北部、黑龙江东部、吉林东部、西藏西部和北部等地有小雪或雨夹雪,新疆西南部、西藏西部等地部分地区有中到大雪、局地暴雪(10~19毫米)。陕西南部、湖北西部、湖南西部、四川盆地、重庆南部、贵州中北部、海南岛、台湾岛等地有小雨。西藏、青海中南部和东部、内蒙古、华北北部和西部等地有5~6级、阵风7~8级的大风,西藏北部、青海南部部分地区风力可达6~8级、阵风9~10级。

△ 全国降水量预报图(2月4日8时-5日8时)
北京地区天气预报
预计,未来两天北京地区天气晴到多云,风力较大,能见度好。受冷空气影响,3日白天及4日白天有3~4级偏北风,阵风6~7级。白天最高气温1~2℃,夜间最低气温-8℃左右。

△ 北京地区天气预报(2月3日至4日)
海上天气预报
预计3日午后至夜间,渤海、渤海海峡、黄海大部海域、东海大部海域、台湾海峡、台湾以东洋面、巴士海峡、南海大部海域、北部湾将有6~8级、阵风9级的偏北或东北风,其中台湾海峡、巴士海峡风力可达9级、阵风10级。
4日白天至夜间,黄海大部海域、东海大部海域、台湾海峡、台湾以东洋面、巴士海峡、南海大部海域、北部湾将有6~8级、阵风9级的大风,其中台湾海峡、巴士海峡的部分海域风力可达9级、阵风10级。
全国公路交通影响预报(3日14时至4日14时)
内蒙古东北部、吉林中东部、黑龙江中东部、山东半岛、四川南部、西藏西部、新疆北部等地部分道路受降雪或雨夹雪影响,发生道路湿滑、结冰、积雪的风险较高;
福建东部、湖北西南部、广东西南部、广西南部、海南岛、西南地区东部、云南东北部等地部分道路受降雨影响,发生道路湿滑的风险较高;
江苏南部、安徽中部和东南部、江西西部、河南西南部、湖北中部、湖南东部、重庆中南部、四川东部、云南东南部、新疆北部等地局地道路需防范低能见度对交通出行的影响。

△ 全国公路气象预报图(2月3日14时至4日14时)
全国铁路交通气象影响预报(3日中午至4日中午)
受中雪影响:高速:潍荣高速(文登南-荣成)、青荣城际(烟台南-荣成)。
受小雪影响:普速:兰新(乌西线路所-阿拉山口)、沈大(大连-二十里台)、滨洲(博克图-安邑)、滨绥(成高子-绥芬河)。高速:丹大(大连北-杏树屯)、哈佳(太平桥-佳木斯)、哈牡客专(新香坊北-牡丹江)、川青(茂县-松潘)、沈佳高速(长白山-佳木斯)、沈大高速(大连北-金普)、潍荣高速(乳山南-荣成)、烟荣联络(芝罘-烟台南)、白敦联络(敦化南-小站南线路所)、长珲城际(长春-珲春)、青烟直通(烟台南-烟台)、青荣城际(桃村北-牟平)。
受雨夹雪影响:普速:内六(苍坪-草海)。高速:川青(高川-石大关)。
受7级及以上大风影响:普速:京包(东园-郭磊庄)、京通(敖汉-木头营子)、集通(贲红线路所-沙日乃)、青藏(双寨-昂嘎)。高速:京包客专(昌平-乌兰察布)。
受大雾到浓雾影响:普速:京九(潢川-新县)、京广(淇县-中伙铺)、成昆(双福-峨眉)、沪蓉(枝江北-三星)、焦柳(穰东-龙鼻嘴)、陇海(瓦窑-碾庄)。高速:京广高速(鹤壁东-衡阳东)、沪蓉(枝江北-三星)。
受中度霾影响:普速:京九(郓城-台头)、京广(宜沟-彭家湾)、京沪(柳泉-小溪河)、京沪货(曹老集-蚌埠东)、兰新(乌西线路所-奎屯东)、焦柳(月山-月山直通场)、陇海(大许家-巩义东)。高速:京广高速(安阳东-信阳东)、京沪高铁(枣庄-定远)。
全国机场气象影响预报(3日中午至4日中午)
内蒙古、宁夏、辽宁、陕西北部、山西、河北、北京、天津、河南、山东、湖北东北部、安徽北部、江西东北部、江苏、浙江、上海等地的中低空空域有轻度到中度颠簸;新疆北部、内蒙古东部、黑龙江、吉林、辽宁、河北西北部、山东东部、安徽北部、江苏南部、上海等地的低空空域有积冰条件。
哈尔滨、长春等机场有小雪;3日下午,首都、大兴、太原、青岛等机场有6~7级阵风;4日凌晨至早间,预计乌鲁木齐机场有500~800米的大雾,成都两场、武汉、长沙、合肥、南昌、南京、上海两场、杭州等机场有霜。

△ 全国主要机场天气预报(2025年2月3日中午-2月4日中午)
长江干线航道气象影响预报
3日白天,长江干线四川、重庆、湖北部分航段受雾影响,能见度低。湖北、江西、安徽、江苏部分航段有5级左右阵风。
低能见度影响航段:泸州-重庆、重庆-三峡、武汉-九江、宜昌-荆州;
大风影响航段:三峡-宜昌、荆州-岳阳、九江-安庆、南京-太仓。
3日夜间,长江干线四川、重庆、湖北部分航段受雾影响,能见度低。
低能见度影响航段:宜宾-重庆、武汉-九江;
大风影响航段:无。
琼州海峡天气预报(2月3日中午到2月4日中午)
琼州海峡,阴天有小雨,风力5~6级、阵风7级,无大雾天气,通航气象条件一般。
关注与建议
冷空气继续影响中东部地区,北方地区风力较大,建议做好简易搭建物、高空设备等防风加固工作;
东部、南部海域关注大风对船舶航行的影响;
黑龙江、吉林及四川、西藏等地关注雨雪天气对交通出行的影响。
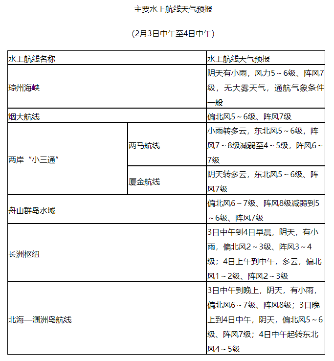
附件1:主要水上航线天气预报(2月3日中午至4日中午)

△ 主要水上航线天气预报(2月3日中午至4日中午)
附件2:主要公路路段气象影响预报(2月3日14时-4日14时)
受小到中雪或雨夹雪影响的主要路段有:
G5京昆高速四川冕宁—米易段
G10绥满高速黑龙江牡丹江—尚志段
G1011哈同高速黑龙江宾县—佳木斯段
G11鹤大高速黑龙江鹤岗—佳木斯段
G12珲乌高速吉林图们—长春段
G18荣乌高速山东威海—牟平段
威青高速山东威海境内路段
102国道长春—吉林德惠段
108国道四川冕宁—会理段
201国道黑龙江鹤岗—黑吉省界—吉林敦化—白山段
202国道黑龙江黑河境内路段、黑吉省界—吉林榆树—梅河口段
213国道云南昭通境内路段
217国道新疆奎屯境内路段
219国道西藏那木如—霍尔巴段
221国道黑龙江宾县—同江段
222国道黑龙江伊春境内路段
301国道黑龙江绥芬河—阿城段、内蒙古乌奴耳境内路段
302国道吉林珲春—长春段
303国道吉林集安境内路段、吉林柳河—东丰段
309国道山东荣成—文登段
312国道新疆昌吉—精河段
318国道四川泸定—康定段
受雾影响的主要路段有:
G2京沪高速江苏无锡—上海段
G3京台高速安徽黄山区—休宁段
G4京港澳高速湖南衡山境内路段
G15沈海高速江苏常熟境内路段
G1522常台高速江苏常熟—苏州段
G42沪蓉高速江苏昆山—苏州段、江苏常州—丹阳段、湖北宜昌境内路段、四川邻水境内路段
G50沪渝高速湖北宜昌—重庆忠县—重庆段
G55二广高速河南邓州—豫鄂省界—湖北襄阳—宜城段
G5513长张高速长沙—湖南益阳段
G60沪昆高速江西新余境内路段
G65包茂高速四川大竹—邻水段、重庆—重庆界石段
G70福银高速湖北襄阳境内路段
G75兰海高速重庆北碚—綦江段
G76厦蓉高速四川内江境内路段
G8011开河高速云南屏边—河口段
G85渝昆高速重庆—四川隆昌—内江段
G93成渝环线重庆铜梁—重庆段
苏昆太高速江苏苏州—昆山段
长浏高速长沙境内路段
鸡石高速云南鸡街境内路段
107国道湖南衡山境内路段
204国道江苏太仓—上海嘉定段
205国道安徽谭家桥境内路段
206国道安徽淮南—义井段
207国道河南邓州—豫鄂省界—湖北襄樊段
210国道四川大竹—重庆—重庆綦江段
212国道重庆境内路段
216国道乌鲁木齐境内路段
312国道江苏昆山—苏州段、江苏丹阳境内路段
316国道湖北襄阳境内路段
318国道湖北猇亭境内路段、四川大竹—长乐段
319国道长沙—湖南益阳段、重庆秀山—酉阳段、重庆涪陵—铜梁段
320国道江西上高境内路段
321国道四川隆昌—内江段
326国道重庆秀山境内路段、云南蒙自—河口段
(来源:中国天气网)









