赞!赞!赞!14项!

根据国家留学基金管理委员会
《关于确定2025年创新型人才国际合作培养项目资助项目的通知》
中石大新获批创新项目3项
截至目前
学校共有执行中创新项目14项
位居全国高校前列
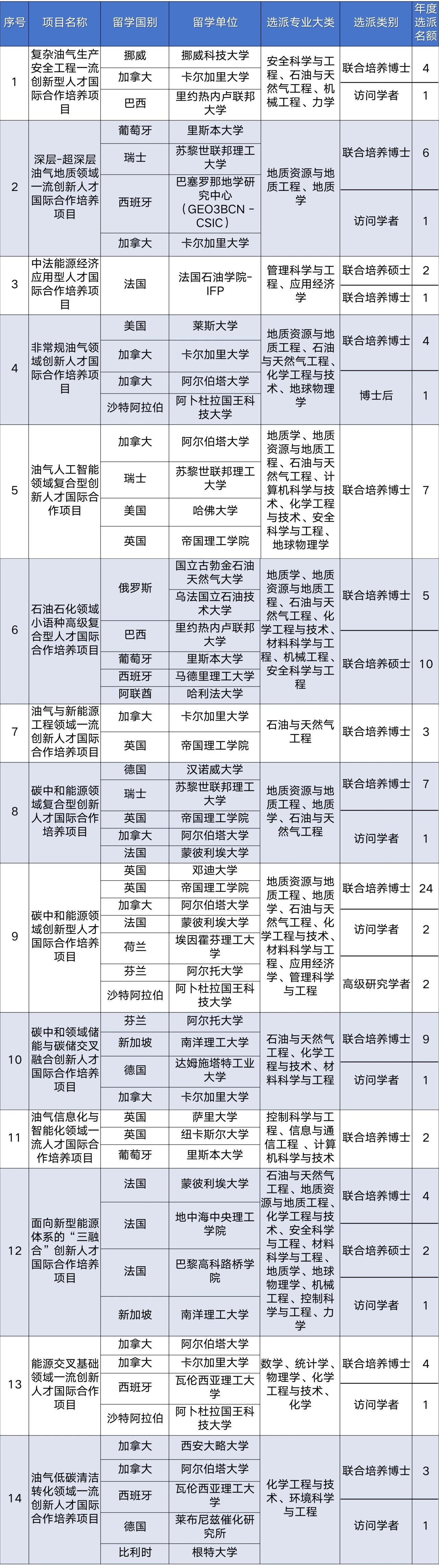
2025年执行中创新项目列表

为加强对一流大学和一流学科建设的支持,进一步推动国内外合作培养创新型国际化人才,国家留学基金管理委员会于2014年设立并实施创新型人才国际合作培养项目。其采取各单位向国家留学基金委申报项目,国家留学基金委组织专家评审,确定资助项目及各项目选派类别与规模,项目单位按照获批项目及人选条件选拔推荐人选,经国家留学基金委审核录取后派出的模式实施。

近年来,学校围绕国家急需,充分发挥能源领域学科优势,积极开展与世界一流院校及科研院所的合作,已依托创新项目优势平台选拔推荐了300余名师生赴外交流研修。2024年,研究生院、化学工程与环境学院、理学院申请新项目3项,全部获批执行,学校在执行中创新项目总数升至14项,位居全国高校前列,覆盖加拿大阿尔伯塔大学、英国帝国理工学院、巴西里约热内卢联邦大学等31所外方合作单位,包括联合培养博士研究生、联合培养硕士研究生、访问学者、高级研究学者、博士后5个选派类别,覆盖石油与天然气工程、地质资源与地质工程、化学工程与技术等19个选派专业,年度选派规模扩大至109人。

国家公派出国留学是高水平教育对外开放的重要内容,是建设教育强国的重要推动力。2025年,学校将继续深入贯彻落实全国教育大会精神,按照国家留学基金委有关要求,持续推进研究生国家公派出国留学工作,聚焦国家战略需求,有效利用世界一流教育资源和创新要素,搭建高水平国际学术交流与科研合作平台,着力培养造就更多能源领域具有家国情怀和国际视野、通晓国际规则、能够参与国际事务和国际竞争的拔尖创新人才,为教育强国建设提供重要人才支撑。









