首页 >滚动 >正文

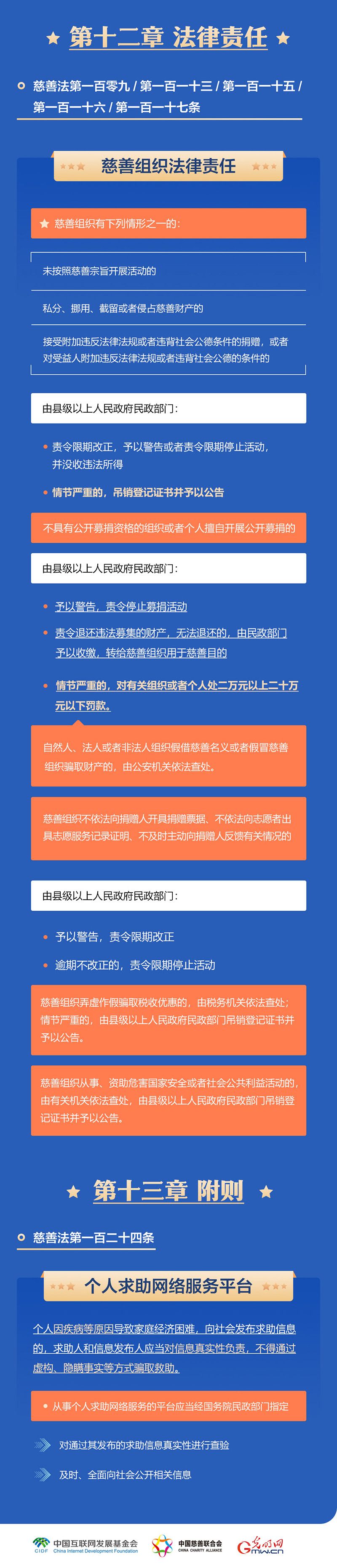
一图读懂《中华人民共和国慈善法》

来源:光明网2024年09月06日

【责任编辑:陈戈辉】

石窟寺变身博物馆,洞窟内外皆风景

中国青年报2024-09-06 06:29:34

新疆是个好地方,“非遗”也这么认为

中国青年报2024-09-06 06:33:46

和母亲一起的异国旅行,给我们带来什么

中国青年报2024-09-06 07:43:34

隐藏在元青花里的秘密

中国青年报2024-09-06 09:23:50

北京东城:古今辉映 文脉绵延

中国青年报客户端2024-09-04 15:53:48

马伯庸:青年作家需要洞察时代精神、连接人民生活

中国青年报客户端2024-09-04 10:44:59

大团小团手拉手,北京人艺携手高校共排一出剧

中国青年报客户端2024-09-02 09:19:00

微短剧走红岂能靠“擦边”?

中国青年报客户端2024-09-02 20:53:01