北京这些博物馆5月将延时开放
来源:央视新闻客户端2023年04月29日
首届北京博物馆活动月将于五月启动。首都博物馆、中国人民抗日战争纪念馆、中国铁道博物馆等30余家博物馆积极探索延时开放服务模式,结合各馆特色,深度策划相关活动,探索延时开放模式,努力满足观众文化需求。
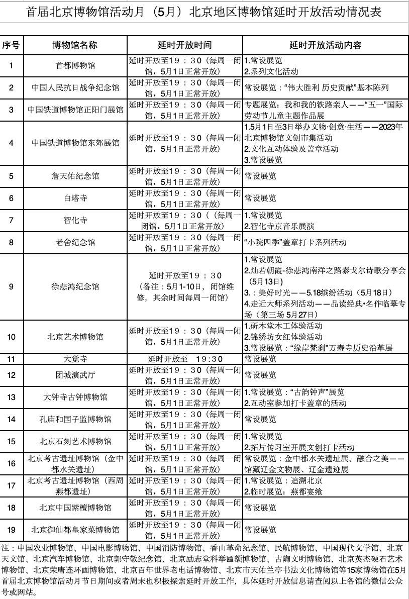
北京地区共有首都博物馆、中国人民抗日战争纪念馆、中国铁道博物馆等17家博物馆将在5月每个开放日延时开放至19:30。首都博物馆“辉煌中轴”、孔庙和国子监博物馆“金榜题名——中国古代科举”等精品展览,中国铁道博物馆东郊展馆“文物·创意·生活——2023年北京博物馆文创市集活动”、徐悲鸿纪念馆“灿若朝霞-徐悲鸿南洋之路泰戈尔诗歌分享会”等系列活动均将在延时开放期间与观众见面。值得一提的是,此次延时开放博物馆名单里,孔庙和国子监博物馆、智化寺、北京艺术博物馆(万寿寺)、北京石刻艺术博物馆(五塔寺)、白塔寺、老舍纪念馆、大钟寺古钟博物馆、大觉寺、团城演武厅、北京考古遗址博物馆均为古建和遗址类博物馆,观众可以在夜幕下漫游古建,欣赏文物古建之美。
此外,中国农业博物馆、中国电影博物馆、香山革命纪念馆等15家博物馆将结合本馆实际推进延时开放。中国电影博物馆一层“奋进新征程 电影新时代——中国电影艺术成就展”及冬奥遗产收藏展示体验厅将每日延时开放至20点30分。北京汽车博物馆将在5月13日、14日两天延时开放举办“2023年值得买消费嘉年华”活动。香山革命纪念馆、北京郭守敬纪念馆、北京励志堂科举匾额博物馆等一批博物馆将在5月期间的节假日或周末等固定时间段延时开放。
据北京市文物局介绍,将依托本次延时开放经验,继续探索适合北京地区博物馆特点和观众需求的延时开放模式,优化博物馆管理,提高公众参观体验,提升博物馆延时服务工作政策支撑力,进一步推动博物馆事业高质量发展。

(总台记者 许梦哲 钱雨莹)
【责任编辑:张胶】









