为什么禁止未成年人文身?网友:12岁时的网名我都受不了,12岁文的身要留一辈子……
未成年人文身酷一时,但痛一生。一段时间以来,这看似小众的文身,引起一些未成年人跟风,带来了不良影响。
今年全国两会期间,“江苏、浙江等地检察机关以公益诉讼专项监督推动禁止为心智尚未成熟的未成年人文身”,写入最高人民检察院工作报告。
涉案未成年身上多有文身
花6000元洗了几次都洗不掉
2020年4月,几名未成年人因涉嫌聚众斗殴罪被警方抓获。经查,他们涉嫌参与的聚众斗殴案,致多人轻微伤。
该案随后移送沭阳县检察院审查逮捕,该院副检察长叶梅承办此案。她发现,涉案的未成年人身上都有不同程度的文身。
在进一步梳理了近几年办理的未成年人涉罪案件后,该院发现许多涉案未成年人身上都有文身图案。“在审查办理一些未成年人的刑事案件时,比如聚众斗殴,寻衅滋事之类案件中的涉案未成年人,有许多都有文身。”

洗了三次未有褪色的文身
涉罪未成年人小陈(化名),回想起自己的文身,追悔莫及。“我也是模仿别人,跟我们一起的文身我也文。后面只要别的小孩看见我文,他也文,就这样一连串形成。”
脸上、腰背部、手臂……一片片文身遍布身体,花了6000块钱,洗了几次都洗不掉。“感觉自己很荒谬,太无知。身上留下疤痕,腿上也留疤了,花了几千块钱。”另一名涉案未成年人说。
叶梅称,青少年文身的原因主要是耍酷、模仿、攀比。“它是一个标签化的、整体式的,有一种讲究江湖义气的感觉。觉得你看我的同伴也有文身,大家都要有这个文身。”
无创彻底清除文身非常困难
部分店铺没有“不给未成年人文身”意识
记者在某社交平台上看到一则求助帖,一个女孩的中指侧面文上了图案,她表示自己进入到了护理行业中,担心文身以后没有办法从事相应工作,求问网友究竟是洗还是切皮能够彻底解决这一问题。
文身行业的从业人员告诉记者,从目前来说,无创地彻底清除文身是非常困难的,因此一些负责任的文身店会明确:不给未成年人提供文身服务。
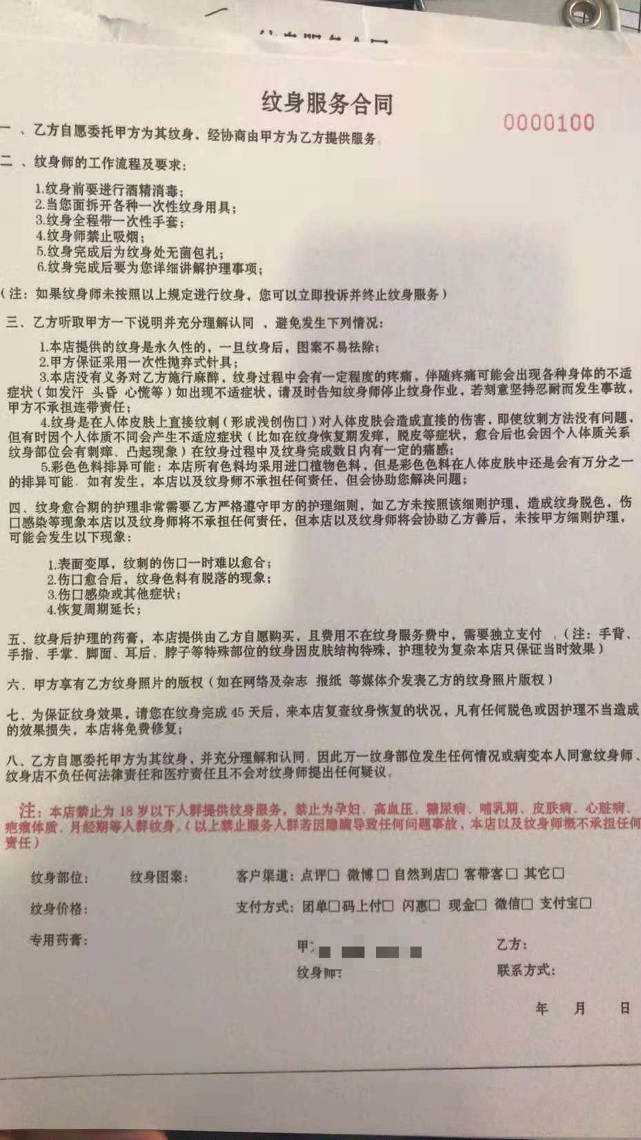
某文身店:未满18岁咱们是不给文的。我们需要签一个协议,为了保护未成年人,等他成年以后才能文。

但是在记者的调查中,有店铺对于给未成年人文身,显得轻描淡写。
在一些县城,还有更多的文身店,完全没有树立起“不给未成年人文身”的意识。

洗完文身留下的伤疤
“我不文,别人也会文”
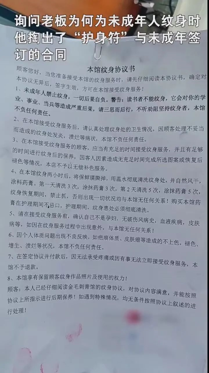
2021年8月10日,罗平警方接到群众报案称,文身店给自己未成年儿子文身,报案群众称,文身店店主未表示,未成年人不给纹,反而强调“签了合同”。
警方赶到该店,发现店内也不乏未成年的身影出现,当警方询问老板为何为未成年人文身时,他掏出“护身符”,与未成年签订的合同。未成年人表示,老板并没有讲未成年不可以文身,直接拿过来协议,他们都没有看协议内容,按照老板要求,在特定地方写名字、按手印。

店主则称,“不听劝的我就文”,更是表示“自己的孩子不给文,别人的孩子,我不文,别人也会文!”
未成年人文身麻烦多
还会影响职业选择
对于绝大多数未成年人来说,他们并不知道,文身可能会给未来的人生带来哪些麻烦。
当他们步入到社会的时候,他们就开始后悔,比如他们到某个电子厂去就业,这个时候就会受到排斥。
因为文身被学校劝退、休学的案例也屡见不鲜。不当文身,还会影响到今后的职业选择。
文身,影响参军!
《应征公民体格检查标准》对文身、瘢痕有着十分明确的规定。其中第十条指出,面颈部长径超过3厘米或影响功能的瘢痕,不合格;第十一条规定,面颈部文身,着军队制式体能训练服其他裸露部位长径超过3厘米的文身,其他部位长径超过10厘米的文身,男性文眉、文眼线、文唇,女性文唇,不合格。
“近年来,适龄青年因文身而无法参军入伍的案例越来越多。”江苏省徐州军分区动员处参谋朱斌告诉记者,今年上半年,仅徐州市就有40多名应征青年因存在文身情形,在征兵体检环节被淘汰。应届大学毕业生刘某华本是优先征集对象,却因手臂上一处长达10多厘米的文身而无缘军旅。而且文身具不可逆性,即便提前去做清除手术,效果也无法保证。适龄青年邱某提前一年到文身店做清除手术,虽然花了不少钱、遭受了不少痛苦,但还是因瘢痕过大在征兵体检时被淘汰。

军人是一个特殊群体,担负着特殊使命,人民群众对军人的形象和仪表有着区别于普通百姓的心理预期。军队对军人仪表也有着特殊的要求,《中国人民解放军内务条令》规定,军人应当军容严整,头发整洁,举止端正,谈吐文明,精神振作,姿态良好。其第一百〇六条更是明确规定:军人不得文身。
《公安机关人民警察内务条令》也规定公安民警不得文身;人社部、卫生部、国家公务员局关于公务员录用体检特殊标准的规定,也明确规定了人民警察的职位,如果体检有文身也是不合格的。另外对一些特殊岗位的需求,比如像检察院、法院招录的一些岗位,一般也是不容许有文身的。

青少年文身
2021年,江苏省宿迁市人民检察院对章某为未成年人文身提起的民事公益诉讼案,就是一件引起社会关注的典型案例。
我的身体我做主,未成年人文身是不是可以看成个人的选择?检察机关为什么要推动禁止给未成年人文身?我们一起来回顾这起未成年人文身公益诉讼案件的始末。
未成年人文身害处多
2020年4月,江苏省宿迁市沭阳县人民检察院在办理未成年人刑事案件中发现,一些涉案的未成年人存在不同程度的文身,而且大部分是满臂、满背的大面积文身。有文身馆存在为未成年人提供文身、清除文身服务的行为。
调查发现,2017年6月以来,章某在沭阳县经营文身馆,累计为数百人提供文身服务,其中有40多名未成年人。在没有取得医疗美容许可证的情况下,为7名未成年人清除文身。
曾有未成年人家长因反对章某为其子女文身而与其发生纠纷。部分未成年人及父母反映,因为文身导致就学、就业受阻,文身难以清除,清除过程痛苦且易留疤痕,但章某仍然向未成年人提供文身服务。
检察机关调查发现,文身虽然与犯罪没有直接关联,但确实会给未成年人带来不良影响。未成年人文身,对身体造成创伤,具有不可逆、难以复原的特征;容易受到他人排斥,造成心理创伤;日后在报考对身体条件有特殊要求的工作岗位时也将受限。
2020年12月,沭阳县人民检察院立案并开展一系列调查取证,围绕提供文身服务时章某主观上是否明知未成年人年龄、危害后果、公共利益属性等,与章某、40多名未成年人及其法定代理人等开展谈话询问70余次。
同时检察机关对文身馆开展现场勘查、提取相关物证,拍照固定证据;对部分未成年人及父母反映的文身难以清除,导致就学、参军、就业等受阻情况进一步调查核实。
为未成年人提供文身服务
危害未成年人权益、损害社会公共利益
调查后,检察机关认为,章某为未成年人提供文身服务,危害未成年人的身体权、健康权,影响其发展,损害社会公共利益。
2021年4月,沭阳县人民检察院将案件移送宿迁市人民检察院审查起诉。2021年5月,宿迁市人民检察院向宿迁市中级人民法院提起民事公益诉讼。
法院庭审过程中,检察机关围绕诉讼请求、争议焦点、案件的来源和程序合法性、文身行为事实、文身损害后果等证据进行示证,发表质证意见。
而被告章某及其诉讼代理人也提出,法律没有禁止给未成年人文身,现行法律没有明确界定公共利益,章某的行为未达到涉及全体或多数未成年人利益的程度,不应认定为侵犯社会公共利益。
公益诉讼起诉人则针锋相对提出:
首先,向未成年人提供文身服务损害社会公共利益。章某对文身对象不进行筛选,对未成年人文身行为予以放任,且文身经营活动具有开放性特征,导致其提供文身服务的未成年人数量多。
文身行为可能在未成年人中随时、随机出现,侵犯未成年人权益,属于侵犯社会公共利益,符合检察机关提起公益诉讼的情形。
其次,文身破坏皮肤组织健康且极难清除,清除文身需要多次、反复治疗,并留下疤痕。文身容易被贴上负面评价标签,影响未成年人正常学习、生活、就业、社交。
再次,未成年人心智尚不成熟,很多未成年人对自己的文身行为表示后悔。影响未成年人健康成长的行为应当受到合理规制。
我国民法典对未成年人实施民事法律行为的保护规定、未成年人保护法的规定,都是体现对未成年人的特殊、优先保护。章某明知未成年人文身的损害后果,仍为未成年人文身,不仅侵犯未成年人的身体权、健康权,也影响未成年人发展。
2021年6月1日,宿迁市中级人民法院作出一审判决,判令章某停止向未成年人提供文身服务,并在判决生效之日起十日内公开向社会公众书面赔礼道歉。
宣判后,章某当庭表示不上诉并愿意履行判决确定的义务,表示今后不再为未成年人文身。
梳理涉及此案的法律规定,可以感受到来自民法典、未成年人保护法的呵护:
民法典规定,八周岁以上的未成年人为限制民事行为能力人,实施民事法律行为由其法定代理人代理或者经其法定代理人同意、追认。
中国政法大学青少年犯罪与少年司法研究中心主任皮艺军认为,未成年人购买文身服务的行为,已经超出了年龄、智力应有的行为能力范围。文身从业者明知对象是未成年人,在未征得其法定代理人同意的情况下,向其提供文身服务,违反了民法典的规定。
未成年人保护法规定了“保护未成年人,应当坚持最有利于未成年人的原则”,以及对未成年人给予特殊、优先保护。
最高人民检察院第九检察厅副厅长陈晓表示,在法律规定不够明确具体、未成年人合法权益亟待保护的情况下,基于最有利于未成年人的原则,检察机关可以提起公益诉讼。
解决未成年人文身问题要综合施策
这个案件体现了司法机关保护未成年人的坚决态度,但如何推动健全制度、完善监管,使未成年人文身现象得以规制?
“目前未成年人保护法修订不久,短时间内很难再次修法限制未成年人文身。”皮艺军建议,可以考虑教育、公安、市场监管等部门联动,加强对文身店的监管;相关部门和地方可考虑出台限制性法规或规章,对此类服务给予必要规制。
目前,一些地方已经进行了探索,江苏省沭阳县人大常委会通过《关于加强未成年人文身治理工作的决议》,明确规定文身场所不允许未成年人进入,任何人不得为未成年人提供文身服务,不得强迫、劝诱未成年人文身。
有硬性约束是一方面,家长等成年人的教育也不能缺失。皮艺军表示,成年人应该对孩子讲清文身的危害性和不良后果,比如文身以后对将来上学、就业的负面影响,以及可能引起周围人的各种负面评价等。
这起案件的判决结果传递出对未成年人文身进行限制的信号。对于身心尚未成熟,认知和辨别能力较弱的未成年人来说,文身不是私事,也不是家事,是关系他们健康成长的大事。民法典中有关未成年人实施民事法律行为的保护规定和未成年人保护法中有关未成年人生存权、发展权、受保护权、参与权等权利的保护规定,扎紧保护未成年人的“篱笆”,让青少年健康成长。








