第七次全国人口普查结果即将出炉!我们都能了解到哪些数据?
5月11日上午,国新办将举行新闻发布会,介绍第七次全国人口普查主要数据结果。有关人口普查,这些你都了解吗?
人口普查结果都包含什么?
根据公告,第七次全国人口普查主要调查居民姓名、公民身份号码、性别、年龄、民族、受教育程度、行业、职业、迁移流动、婚姻生育、死亡、住房等情况。
这些信息汇总后,我们可以得到哪些数据?
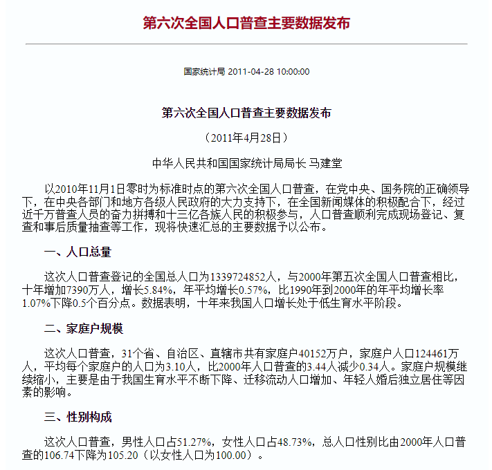
在第六次全国人口普查的结果中包括了人口总量、家庭户规模、性别构成、年龄构成、民族构成、各种受教育程度人口、城乡构成、地区分布、人口的流动等9大项。

人口普查可以帮助全面查清我国人口数量、结构、分布等方面的最新情况,是制定和完善未来收入、消费、教育、就业、养老、医疗、社会保障等政策措施的基础,也为教育和医疗机构布局、儿童和老年人服务设施建设等提供决策依据。
我们的城市需要建造多少学校?该如何规划道路走向和规模?该新增多少养老机构?怎样才能维持城市的正常运行?这些,都离不开人口普查的数据支撑。
历经多个首次!看跨越67年的人口普查
1953年
第一次全国人口普查
全国大陆总人口为5.82亿人。这是新中国第一次采用全面科学的调查方法开展人口普查。采用登记常住人口的办法,由户主到登记站登记。

1964年
第二次全国人口普查
全国大陆人口为6.95亿人。首次将“文化程度”、“职业”等加入普查项目,为制定第三个五年计划和长远规划提供了可靠依据。

1982年
第三次全国人口普查
全国大陆总人口为10.08亿人。首次对数据进行计算机处理,是中国现代人口普查工作发展过程中的里程碑。同年6月30日,首次发行了人口普查纪念邮票。

1990年
第四次全国人口普查
全国大陆总人口为11.34亿人。为制定人口政策和人口规划提供了可靠的依据,为确定人口社会问题提供了翔实数据。调查项目增多,拓展到了21项,汇总资料丰富。

2000年
第五次全国人口普查
全国大陆总人口为12.65亿人。普查标准时点调整为11月1日零时。不仅是首次使用光电录入技术(用光电直接扫描报表,把图像转换成数据进而形成数据库)并建立人口地理信息系统,也是首次采用了长短表结合的调查方式。

2010年
第六次全国人口普查
全国大陆总人口为13.39亿人。国务院于2010年5月2日颁布《全国人口普查条例》,首次将居住在中国境内的港澳台和外籍人员纳入普查范围。

2020年
第七次全国人口普查
2020年11月1日,第七次全国人口普查登记工作正式启动。此次人口普查首次采用了普查对象自主填报的方式,由住户自主填报普查短表。


明天
“七人普”的结果就要揭晓啦
我们一起期待!
央视新闻综合国家统计局、四川统计、视觉中国等









