高校副教授新书涉嫌抄袭?校方回应
来源:青小小2021年04月28日
4月21日,微博认证为“科技科幻博主”的@科幻光年 反映,北京第二外国语学院副教授芈岚涉嫌抄袭国外科幻研究著作。

@科幻光年 表示,芈岚的新书《越界性主体》与国外的一本巴特勒研究专著雷同,正文部分有超过80%的文本属于完全直译。

他还在微博中表示,即使按照翻译引进的标准而言,《越界性主体》的翻译的水准也不高,书里甚至把“Foundation”(阿西莫夫的《基地》)翻译成“基础”,闹出“基础与沙丘”的笑话(而她原文照抄的参考书目里明明有提到阿西莫夫的Foundation!)


@科幻光年 还在博文中列出《越界性主体》与国外著作多个章节的对比:



很多科幻博主和科幻迷也纷纷跟帖:





中国青年报注意到,针对此事,不少网友也在@北京第二外国语学院官微下留言,学校回复网友表示:学校高度重视,学术委员会已成立专门工作小组进行调查核实,调查结果会及时反馈。

此外,东方出版社《越界性主体——奥克塔维亚·巴特勒的性别身份政治研究》一书责任编辑也向澎湃新闻表示,目前正在和作者积极核实中。
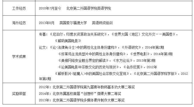
北京第二外国语学院官网资料显示,芈岚现任职于该校英语学院跨文化系,
在学术成果一栏,有多个专著和论文作品。


【责任编辑:曹竞】









