多地对拒服兵役人员联合惩戒:不得录用为公务员 列为失信人

近期,山东菏泽、安徽界首、河南长葛、海南陵水等地将拒服兵役人员作为反面典型予以通报,并联合多部门做出惩戒措施。
2021年1月21日,菏泽市牡丹区政府官网发布一则“关于对2020年拒服兵役人员的行政处罚通告”。通告称,刘某2020年9月1日被批准入伍至陆军某部服现役,到部队后思想出现反复,多次要求回家,拒服兵役,态度坚决。经部队、区征兵办公室、学校武装部及其家长多次做思想转化工作,告知拒服兵役将违反《中华人民共和国兵役法》,面临违法处罚,并责令其立即改正违法行为,安心服役。最终刘某仍拒绝继续服役,其所在部队根据相关规定,给予刘某除名处理。
牡丹区政府征兵办依规决定处罚:按照2020年牡丹区义务兵优待金(14288元)3倍的标准(42864元)给予经济处罚;不得被录用为公务员或参照公务员法管理的工作人员,事业单位不得对其进行招录;自2021年1月1日起,两年内不得办理出国(境)手续、不得办理复学和升学手续;三年内不得办理工商营业执照、不得办理务工证明手续;由公安部门将个人户籍“服役栏”备注“拒服兵役”永久字样;组织刘某进行为期10天的兵役法律法规学习教育;将刘某作为违反《兵役法》的反面典型,通过新闻媒体向社会通报。
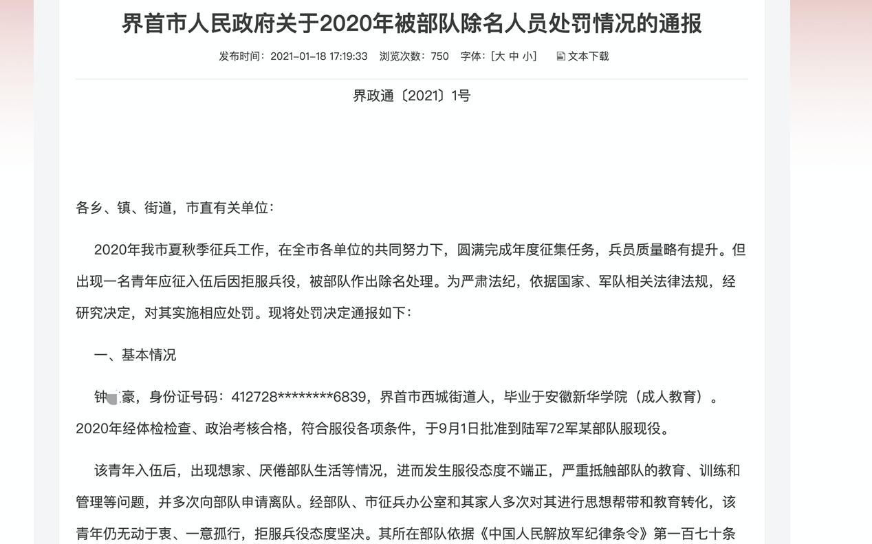
1月18日,安徽界首市政府官网发布一则“关于2020年被部队除名人员处罚情况的通报”,拒服兵役的青年钟某某被处罚。

通报称,钟某豪2020年经体检检查、政治考核合格,符合服役各项条件,于9月1日批准到陆军72军某部服现役。但该青年入伍后,出现想家、厌倦部队生活等情况,进而发生服役态度不端正,严重抵触部队的教育、训练和管理等问题,并多次向部队申请离队。经部队、市征兵办公室和其家人多次对其进行思想帮带和教育转化,该青年仍无动于衷、一意孤行,拒服兵役态度坚决。其所在部队决定给予其除名处分,并与市征兵办公室办理了退兵交接手续。
通报称,该青年已经构成拒服兵役违法违规行为,决定对其实施多项处罚,如取消其家庭和个人义务兵优待,并处以其个人及家庭一次性经济罚款27500元,个人户籍“服役栏”备注“因拒服兵役被部队除名”永久字样,不得录用为公务员或参照公务员法管理的工作人员、事业单位不得对其进行招录,作为违反兵役法规的反面典型,通过新闻媒体予以曝光等。
此外,钟某豪受到的处罚还包括三年内不予办理经商手续,不得给予信贷优惠政策支持,由市市场监管局和中国人民银行界首支行指导界首市各商业银行共同实施;纳入失信人员名单,由市人民法院和市发改委负责执行相关惩罚规定。
海南陵水县近期也通报了另一起拒服兵役事件。
何某健于2020年9月自愿应征入伍,但入伍后不久,其因怕苦怕累拒不参加部队正常操课和训练,并以各种理由逃避服兵役,经部队、相关单位及其家属多次沟通教育无效后,被部队退回原籍。为切实维护兵役制度的严肃性,警示教育全县适龄应征青年,县征兵工作领导小组研究决定,将何某健纳入履行国防义务严重失信主体名单实施联合惩戒。
在河南长葛市征兵办通报的另一起拒服兵役事件中,青年许某杰还曾以自杀相威胁坚决拒服兵役,后被组织、教育、民政、宣传、住建、人社等多部门联合惩戒。
通报称,2020年度征兵工作中,许某杰经政治考核,体检检查合格,参加役前教育训练后,符合服现役各项条件,但许某杰入伍后,服役态度不端正,入伍意愿下降,拒不参加部队的教育、训练和管理,私自逃离部队,经部队干部、骨干多次教育指导,未有任何改变。
长葛市兵役机关及家属先后3次到部队对其进行教育引导和思想转化工作,并协调解放军第984医院心理专家对其进行心理疏导和鉴定,但该同志仍无动于衷,拒服兵役态度坚决,自愿承担拒付兵役的一切后果,并以自杀相威胁。最终,其所在部队依据规定,决定给予许某杰除名处分。









